Tiesību akts: vēl nav spēkā
Tiesību akts zaudēs spēku 2027. gada 1. janvārī.
Limbažu novada pašvaldības domes saistošie noteikumi Nr. 4

Limbažos 2026. gada 29. janvārī
Par Limbažu novada pašvaldības 2026. gada budžetu
APSTIPRINĀTI
ar Limbažu novada pašvaldības domes
29.01.2026. sēdes lēmumu Nr. 90 (prot. Nr. 1, 91.)


Izdoti saskaņā ar Pašvaldību likuma 10. panta pirmās daļas 1. punktu un
48. panta pirmo daļu, likuma "Par pašvaldību budžetiem" 16. un 17. pantu,
Likuma par budžetu un finanšu vadību 6. pantu un 41. panta pirmo daļu

1. Saistošie noteikumi nosaka Limbažu novada pašvaldības 2026. gada pamatbudžeta, ziedojumu un dāvinājumu ieņēmumu, izdevumu, saistību apmēru saimnieciskajā gadā un turpmākajos gados, kā arī budžeta izpildītāju pienākumus un atbildību.

2. Apstiprināt Limbažu novada pašvaldības pamatbudžetu šādā apmērā: (1. pielikums Limbažu novada pašvaldības pamatbudžets)

2.1. Ieņēmumus EUR 47 089 695;

2.2. Izdevumus EUR 49 882 665;

2.3. Finansēšanas daļu EUR 2 792 970;

2.3.1. naudas līdzekļu atlikums gada sākumā EUR 5 296 625;

2.3.2. naudas līdzekļu atlikums gada beigās EUR 339 080;

2.3.3. aizņēmumi EUR 939 096;

2.3.4. budžeta aizņēmumu atmaksa EUR 3 103 671;

2.3.5. līdzdalība komersantu pašu kapitālā EUR 0.

3. Apstiprināt Limbažu novada pašvaldības ziedojumus un dāvinājumus šādā apmērā: (2. pielikums Limbažu novada pašvaldības ziedojumi un dāvinājumi)

3.1. Ieņēmumus EUR 0;

3.2. Izdevumus EUR 25 084;

3.3. Finansēšanas daļu EUR 25 084;

3.3.1. naudas līdzekļu atlikums gada sākumā EUR 25 084;

3.3.2. naudas līdzekļu atlikums gada beigās EUR 0.

4. Apstiprināt Limbažu novada pašvaldības aizņēmumu, galvojumu un citu saistību apmēru saimnieciskajā gadā un turpmākajos gados (3. pielikums Limbažu novada pašvaldības aizņēmumu, galvojumu un citu ilgtermiņa saistību apmērs).

5. Laika posmā starp pašvaldības budžeta grozījumiem dome pieņem lēmumus par līdzekļu piešķiršanu no programmas "Līdzekļi neparedzētiem gadījumiem".

6. Līdzekļus līdz 5000 euro var piešķirt ar pašvaldības domes priekšsēdētāja rīkojumu operatīvu neatliekamo izdevumu apmaksai.

7. Budžeta izpildītāji ir atbildīgi par to, lai piešķirto līdzekļu ietvaros nodrošinātu efektīvu un racionālu pašvaldības budžeta līdzekļu izlietojumu un, lai izdevumi pēc naudas plūsmas nepārsniedz attiecīgajam mērķim tāmē plānotos pašvaldības budžeta izdevumus atbilstoši ekonomiskajām un funkcionālajām kategorijām.

Limbažu novada pašvaldības domes priekšsēdētāja S. Upmale
1. pielikums
Limbažu novada pašvaldības domes
2026. gada 29. janvāra saistošajiem noteikumiem Nr. 4
"Par Limbažu novada pašvaldības 2026. gada budžetu"
Limbažu novada pašvaldības pamatbudžets

Kods

Ieņēmumu un izdevumu veids

2026. gada plāns, EUR

 

IEŅĒMUMI

47 089 695

 NODOKĻU IEŅĒMUMI

27 883 372

1.000Ienākuma nodokļi

25 244 791

1.100

Ieņēmumi no iedzīvotāju ienākuma nodokļa

25 244 791

4.000Īpašuma nodokļi

2 568 581

4.100

Nekustamā īpašuma nodoklis

2 568 581

5.000Nodokļi par pakalpojumiem un precēm

70 000

5.400

Nodokļi atsevišķām precēm un pakalpojumu veidiem

0

5.500

Nodokļi un maksājumi par tiesībām lietot atsevišķas preces

70 000

 NENODOKĻU IEŅĒMUMI

647 080

8.000Ieņēmumi no uzņēmējdarbības un īpašuma

2 990

8.600

Procentu ieņēmumi par depozītiem, kontu atlikumiem, valsts parāda vērtspapīriem un atlikto maksājumu

2 990

9.000Valsts nodevas un maksājumi

39 875

9.400

Valsts nodevas, kuras ieskaita pašvaldību budžetā

10 300

9.500

Pašvaldību nodevas

29 575

10.000Naudas sodi un sankcijas

41 600

10.100

Naudas sodi

41 600

12.000Pārējie ne nodokļu ieņēmumi

7 300

12.200

Ne nodokļu ieņēmumi un ieņēmumi no zaudējumu atlīdzībām un kompensācijām

0

12.300

Dažādi ne nodokļu ieņēmumi

7 300

13.000Ieņēmumi no valsts (pašvaldības) īpašuma iznomāšanas, pārdošanas un no nodokļu pamatparāda kapitalizācijas

555 315

13.100

Ieņēmumi no ēku un būvju īpašuma pārdošanas

0

13.200

Ieņēmumi no zemes, meža īpašuma pārdošanas

0

13.400

Ieņēmumi no valsts un pašvaldību kustamā īpašuma un mantas realizācijas

0

13.500

Ieņēmumi no valsts un pašvaldību īpašuma iznomāšanas

555 315

 TRANSFERTU IEŅĒMUMI

17 500 566

17.000No valsts budžeta daļēji finansēto atvasināto publisko personu un budžeta nefinansēto iestāžu transferti

0

17.200

Pašvaldību saņemtie transferti no valsts budžeta daļēji finansētām atvasinātām publiskām personām un no budžeta nefinansētām iestādēm

0

18.000Valsts budžeta transferti

17 145 566

18.600

Pašvaldību saņemtie transferti no valsts budžeta

17 145 566

19.000Pašvaldību budžeta transferti

355 000

19.200

Pašvaldību saņemtie transferti no citām pašvaldībām

355 000

21.000BUDŽETA IESTĀŽU IEŅĒMUMI

1 058 677

21.100

Iestādes ieņēmumi no ārvalstu finanšu palīdzības

0

21.300

Ieņēmumi no iestāžu sniegtajiem maksas pakalpojumiem un citi pašu ieņēmumi

970 694

21.400

Pārējie 21.3.0.0. grupā neklasificētie budžeta iestāžu ieņēmumi par budžeta iestāžu sniegtajiem maksas pakalpojumiem un citi pašu ieņēmumi

87 983

 IZDEVUMI ATBILSTOŠI FUNKCIONĀLAJĀM KATEGORIJĀM

49 882 665

01.000Vispārējie valdības dienesti

4 312 159

03.000Sabiedriskā kārtība un drošība

623 320

04.000Ekonomiskā darbība

3 716 804

05.000Vides aizsardzība

183 981

06.000Pašvaldības teritoriju un mājokļu apsaimniekošana

8 295 267

07.000Veselība

18 225

08.000Atpūta, kultūra, reliģija

5 426 673

09.000Izglītība

21 107 034

10.000Sociālā aizsardzība

6 199 202

 IZDEVUMI ATBILSTOŠI EKONOMISKAJĀM KATEGORIJĀM

49 882 665

1.0.Uzturēšanas izdevumi

45 256 583

1.1.Kārtējie izdevumi

39 259 323

2.0.Kapitālie izdevumi

4 626 082

1000

Atlīdzība

25 980 646

1100

Atalgojums

20 281 921

1200

Valsts sociālās apdrošināšanas obligātās iemaksas

5 698 725

2000

Preces un pakalpojumi

13 278 677

2100

Komandējumi un dienesta braucieni

231 491

2200

Pakalpojumi

8 675 644

2300

Krājumi, materiāli, energoresursi, prece, biroja preces un inventārs, ko neuzskaita kodā 5000

4 206 470

2400

Grāmatas un žurnāli

30 016

2500

Budžeta iestāžu nodokļu, nodevu un naudas sodu maksājumi

135 056

3000

Subsīdijas un dotācijas

1 439 770

3200

Subsīdijas un dotācijas komersantiem biedrībām un nodibinājumiem, izņemot lauksaimniecības ražošanu

1 439 770

4000

Procentu izdevumi

550 000

4300

Pārējie procentu maksājumi

550 000

5000

 Pamatkapitāla veidošana

4 626 082

5100

Nemateriālie ieguldījumi

28 063

5200

Pamatlīdzekļi

4 598 019

6000

Sociālā rakstura maksājumi un kompensācijas

3 140 004

6200

Sociālie pabalsti naudā

750 582

6300

Sociālie pabalsti natūrā

379 590

6400

Pārējie klasifikācijā neminētie maksājumi iedzīvotājiem natūrā un kompensācijas

2 009 832

7000

Uzturēšanas izdevumu transferti, pašu resursu maksājumi, starptautiskā sadarbība

0

7200

Pašvaldību uzturēšanas izdevumu transferti

867 486

 Finansēšana

2 792 970

 Naudas līdzekļi un noguldījumi (atlikuma izmaiņas)

4 957 545

 

Naudas līdzekļu un noguldījumu atlikums gada sākumā

5 296 625

 

Naudas līdzekļu un noguldījumu atlikums perioda beigās

339 080

 Aizņēmumi

-2 164 575

 

Saņemtie aizņēmumi

939 096

 

Kredītu pamatsummas maksājums

-3 103 671

 Akcijas un cita līdzdalība komersantu pašu kapitālā, neieskaitot kop ieguldījumu fondu akcijas

0

2. pielikums
Limbažu novada pašvaldības domes
2026. gada 29. janvāra saistošajiem noteikumiem Nr. 4
"Par Limbažu novada pašvaldības 2026. gada budžetu"
Limbažu novada pašvaldības ziedojumi un dāvinājumi

Kods

Ieņēmumu un izdevumu veids

2026. gada plāns, EUR

 

Ieņēmumi

0

6.000Ziedojumi un dāvinājumi

0

23.400

Ziedojumi un dāvinājumi, kas saņemti no juridiskām personām

0

23.500

Ziedojumi un dāvinājumi, kas saņemti no fiziskām personām

0

 Izdevumi atbilstoši funkcionālajām kategorijām

25 084

08.000Atpūta, kultūra, reliģija

4 033

09.000Izglītība

18 431

10.000Sociālā aizsardzība

2 620

 Izdevumi atbilstoši ekonomiskajām kategorijām

25 084

2000

Preces un pakalpojumi

19 134

2200

Pakalpojumi

18 866

2300

Krājumi, materiāli, energoresursi, prece, biroja preces un inventārs, ko neuzskaita kodā 5000

268

5000

 Pamatkapitāla veidošana

5 391

5200

Pamatlīdzekļi

5 391

6000

Sociālā rakstura maksājumi un kompensācijas

559

6200

Sociālie pabalsti naudā

0

6300

Sociālie pabalsti natūrā

559

 Finansēšana

25 084

 Naudas līdzekļi un noguldījumi (atlikuma izmaiņas)

25 084

 

Naudas līdzekļu un noguldījumu atlikums gada sākumā

25 084

 

Naudas līdzekļu un noguldījumu atlikums perioda beigās

0

3. pielikums
Limbažu novada pašvaldības domes
2026. gada 29. janvāra saistošajiem noteikumiem Nr. 4
"Par Limbažu novada pašvaldības 2026. gada budžetu"
Limbažu novada pašvaldības aizņēmumu, galvojumu un citu ilgtermiņa saistību apmērs

Aizdevējs

MērķisLīguma noslēgšanas datums

2026. gads

2027. gads

2028. gads

2029. gads

2030. gads

2031. gads

2032. gads

turpmākajos gados

Kopā

Aizņēmumi

Limbažu novada pašvaldības aizņēmumi, kas attiecināmi uz Limbažu apvienības pārvaldi

Valsts kase

"ERAF projekta "Degradētās teritorijas revitalizācija Limbažu pagastā, uzlabojot pieejamību" īstenošanai"

05.04.2018.

2 726

2 657

657

0

0

0

0

0

6 040

Valsts kase

Projekta "Tilta rekonstrukcija pār Donaviņas upi, Jūras ielā, Limbažos, Limbažu novadā"

17.07.2018.

19 970

19 639

19 209

18 766

18 331

17 895

17 462

12 813

144 085

Valsts kase

Projekta "Limbažu novada pašvaldības autoceļu sāngrāvju rakšanas, nomales apaugumu noņemšanas, seguma atjaunošanas, autoceļu remonta un pārbūves un kanalizācijas aku remonta darbi" īstenošanai

26.07.2018.

43 641

43 056

42 113

41 142

40 187

39 232

38 282

28 091

315 744

Valsts kase

ELFA projekta "Limbažu novada pašvaldības grants ceļu pārbūve Skultes un Umurgas pagastos" īstenošanai

30.07.2018.

7 197

7 044

5 170

0

0

0

0

0

19 411

Valsts kase

Prioritārā investīciju projekta "Ēkas Burtnieku ielā 2, Limbažos, pārbūve uzņēmējdarbības un sociālās uzņēmējdarbības atbalsta centra vajadzībām un pamatu nostiprināšana, hidroizolācija un drenāžas ierīkošana ēkai Burtnieku ielā 4, Limbažos, Limbažu novadā" īstenošanai

30.07.2018.

29 558

28 933

21 234

0

0

0

0

0

79 725

Valsts kase

Projekta "Limbažu novada pašvaldības izglītības iestāžu remonts" īstenošanai

30.07.2018.

33 889

33 435

32 703

31 949

31 207

30 466

29 729

21 814

245 192

Valsts kase

Eiropas Savienības fondu ierobežotās projektu iesniegumu atlases projekta "Degradētās teritorijas revitalizācija Limbažu pilsētas ZA daļā, izbūvējot ražošanas telpas" priekšfinansēšanai

05.10.2018.

27 306

26 679

19 609

0

0

0

0

0

73 594

Valsts kase

Eiropas Savienības fondu ierobežotās projektu iesniegumu atlases projekta "Mehanizācijas ielas Limbažu pilsētā pārbūves būvdarbi, būvuzraudzība, autoruzraudzība" priekšfinansēšanai

16.11.2018.

20 729

20 222

19 724

18

0

0

0

0,00

60 693

Valsts kase

Projekta "Pašvaldības autoceļa "Lauciņi-Kubulnieki" Umurgas pagastā, Limbažu novadā, posmā no 1.15 līdz 2.80 km pārbūve" īstenošanai

20.12.2018.

10 991

10 702

10 437

14

0

0

0

0

32 144

Valsts kase

Projekta "Limbažu novada ģimnāzijas lifta izbūves būvdarbiem, būvuzraudzībai un autoruzraudzībai par lifta izbūves darbiem Rīgas ielā 30, Limbažos" īstenošanai

26.07.2019.

17 718

17 349

16 928

12 422

0

0

0

0

64 417

Valsts kase

ERAF projekta "Limbažu novada ģimnāzijas mācību vides uzlabošana" īstenošanai

04.09.2019.

47 621

46 548

20 578

0

0

0

0

0

114 747

Valsts kase

ERAF projekta "Limbažu pilsētas A teritorijas labiekārtošana uzņēmējdarbības attīstībai" īstenošanai

21.10.2019.

43 396

42 440

41 420

40 386

14

0

0

0

167 656

Valsts kase

ELFLA projekta "Limbažu novada pašvaldības grants ceļu pārbūve Katvaru un Limbažu pagastos" īstenošanai

21.10.2019.

10 848

10 610

10 355

10 097

3

0

0

0

41 913

Valsts kase

ERAF projekta "Pašvaldības administratīvās ēkas energoefektivitātes paaugstināšana" īstenošanai

05.11.2019.

40 879

39 946

38 992

38 020

14

0

0

0

157 851

Valsts kase

EJZF projekta "Multifunkcionālais Skultes centrs" īstenošanai

03.12.2019.

6 726

6 565

6 410

6 250

6

0

0

0

25 957

Valsts kase

ERAF projekta "Limbažu pilsētas A teritorijas labiekārtošana uzņēmējdarbības attīstībai" īstenošanai

02.04.2020.

10 173

9 906

9 646

9 384

2 320

0

0

0

41 429

Valsts kase

ERAF projekta "Pašvaldības administratīvās ēkas energoefektivitātes paaugstināšana" īstenošanai

02.04.2020.

6 259

6 089

5 924

5 757

1 422

0

0

0

25 451

Valsts kase

ERAF projekta "Degradētās teritorijas revitalizācija Limbažu pilsētas A daļā, izbūvējot ražošanas telpas" īstenošanai

02.07.2020.

108 849

106 292

103 327

15 554

0

0

0

0

334 022

Valsts kase

Investīciju projektu īstenošanai

28.07.2020.

631 213

601 406

561 350

544 338

527 033

504 365

462 005

2 377 073

6 208 783

Valsts kase

Investīciju projektu īstenošanai

28.07.2020.

65 847

51 112

45 110

44 073

43 061

42 049

41 045

49 064

381 361

Valsts kase

Investīciju projektu īstenošanai

28.07.2020.

41 384

37 963

27 387

17 283

16 842

16 491

16 017

45 077

218 444

Valsts kase

Investīciju projektu īstenošanai

28.07.2020.

18 113

15 950

11 663

4

0

0

0

0

45 730

Valsts kase

Projekta "Gājēju celiņa izbūve Lādezerā gar autoceļu V129" īstenošanai

13.08.2020.

16 688

16 326

15 905

15 478

11 337

0

0

0

75 734

Valsts kase

ERAF projekta "Limbažu novada ģimnāzijas mācību vides uzlabošana" īstenošanai

12.10.2020.

52 316

51 067

49 782

48 480

35 582

0

0

0

237 227

Valsts kase

Projekta "Ievu ielas pārbūve posmā no Jaunatnes līdz Jūras ielai Limbažos, Limbažu novadā" īstenošanai

12.10.2020.

58 483

57 073

55 626

54 161

25 266

0

0

0

250 609

Valsts kase

Projekta "Limbažu pilsētas izglītības iestāžu sporta bāzes atjaunošana" īstenošanai

21.06.2021.

123 720

122 134

119 532

116 813

114 156

111 503

108 885

360 177

1 176 920

Valsts kase

ERAF projekta "Pakalpojumu infrastruktūras attīstība deinstitucionalizācijas plāna īstenošanai Limbažu novadā" īstenošanai

21.06.2021.

28 907

28 286

27 575

6 680

0

0

0

0

91 448

Valsts kase

Investīciju projektu īstenošanai

28.06.2021.

230 653

182 257

57 775

56 373

55 175

53 978

52 801

234 384

923 396

Valsts kase

Prioritārā investīciju projekta "Limbažu pilsētas sporta halles laukuma seguma pārbūve un basketbola grozu konstrukcijas nomaiņa" īstenošanai

05.07.2021.

19 636

19 311

18 859

18 401

17 946

8 827

0

0

102 980

Valsts kase

Investīciju projekta "Umurgas pamatskolas sporta zāles 2. kārtas būvdarbi" īstenošanai

06.10.2021.

43 872

43 010

42 119

41 186

40 274

39 364

38 467

136 047

424 339

Valsts kase

Projekta "Ēkas Sporta ielā 3, Limbažos, energoefektivitātes paaugstināšana" īstenošanai

29.10.2021.

27 745

27 101

26 449

25 788

5 980

0

0

0

113 063

Valsts kase

ERAF projekta "Degradētās teritorijas revitalizācija Limbažu pilsētas A daļā, izbūvejot ražošanas telpas" īstenošanai

04.03.2022.

24 930

24 161

23 494

22 803

22 124

21 447

20 777

43 388

203 124

Valsts kase

ERAF projekta "Degradētās teritorijas revitalizācija Limbažu pilsētas A daļā, izbūvējot ražošanas telpas" īstenošanai

04.03.2022.

20 733

20 146

19 621

19 085

18 555

18 025

78

0

116 243

Valsts kase

Projekta "Pašvaldības autoceļa "Rūpes - Lauči" pārbūve īstenošanai

23.03.2022.

11 523

0

0

0

0

0

0

0

11 523

Valsts kase

ERAF projekta (Nr. 4.2.2.0/21/A/042) "Pansionāta ēkas Umurgā energoefektivitātes paaugstināšana" īstenošanai

3.10.2022.

9 107

8 842

8 574

8 302

3 707

0

0

0

38 532

Valsts kase

ERAF projekts (Nr. 4.2.2.0/21/A/042) "Pansionāta ēkas Umurgā energoefektivitātes paaugstināšana"

03.05.2023.

24 132

23 612

22 933

22 236

21 549

20 863

20 180

9 830

165 335

Valsts kase

2023.gada prioritārā investīciju projekta "Pansionāta ēkas telpu interjera risinājumi/ kosmētiskais remonts U. Sproģa ielā 9, Umurgas pagastā, Limbažu novadā" investīciju īstenošanai

03.08.2023

30 652

29 975

29 155

28 312

27 481

26 651

25 826

18 823

216 875

Valsts kase

Prioritāram investīciju projektam "Apkures katlu piegāde un uzstādīšana Liepu ielā 8, Pociemā, Katvaru pagastā un Skolas ielā 6A, Vidrižos, Vidrižu pagastā, Limbažu novadā"

07.09.2023

21 967

21 260

20 564

19 848

19 143

18 439

17 739

12 830

151 790

Valsts kase

Pasažieru mikroautobusu iegāde skolēnu pārvadājumiem Limbažu novadā

10.06.2024

25 778

24 915

24 055

11 731

0

0

0

0

86 479

Valsts kase

Projekta "Siltumnīcefekta gāzu emisiju samazināšana Limbažu novada pašvaldības publisko teritoriju apgaismojuma infrastruktūrā" īstenošanai

05.07.2024

20 173

19 477

18 786

18 088

2 762

0

0

0

79 286

Valsts kase

Projekta "Vides pieejamības uzlabošana Vecās Sārmes ielā 10, Limbažos

05.07.2024

21 999

21 188

20 282

43

0

0

0

0

63 512

Valsts kase

Projekta "Vides pieejamības uzlabošana Vecās Sārmes ielā 10, Limbažos (papildus darbi)

06.09.2024

5 588

5 440

5 286

5 126

4 970

4 814

4 659

7 760

43 643

Valsts kase

Projekta "Operatīvie transportlīdzekļi Limbažu novada pašvaldības policijai" īstenošanai

10.09.2024

39 134

37 939

36 749

26 802

0

0

0

0

140 624

Valsts kase

Projekts "Uzņēmējdarbības vides attīstība Limbažu novadā"

23.01.2025

186 668

180 737

174 893

89 140

0

0

0

0

631 438

Valsts kase

ERAF projekts "Infrastruktūras attīstība uzņēmējdarbības atbalstam Limbažu novadā

26.02.2025

121 799

113 696

109 985

34 392

0

0

0

0

379 872

Valsts kase

Prioritārais investīciju projekts "Apkures katla piegāde un uzstādīšana Pāles kultūras namā un granulu tvertnes uzstādīšana Dārza ielā 1, Viļķenē, Limbažu novadā

29.09.2025

8 773

9 372

9 117

8 862

8 607

8 352

8 097

13 993

75 173

Valsts kase

Prioritārais investīciju projekts "Sporta dienesta viesnīcas iekštelpu pārbūve Sporta ielā, Limbažos"

31.10.2025

1 066

66 625

65 119

63 513

63 513

60 300

58 694

225 223

604 053

KOPĀ:

x

x

2 421 075

2 338 493

2 072 181

1 597 100

1 178 567

1 043 061

960 743

3 596 387

15 207 607

Limbažu novada pašvaldības aizņēmumi, kas attiecināmi uz Salacgrīvas apvienības pārvaldi

Valsts kase

Kohēzijas fonda projekta Ūdenssaimniecības attīstība Austrumlatvijas upju baseinos

19.12.2008.

26 129

27 236

19 823

0

0

0

0

0,00

73 188

Valsts kase

KPFI projekta "Siltumnīcefekta gāzu emisiju samazināšana Salacgrīvas novada pašvaldības publisko teritoriju apgaismojuma infrastruktūrā" īstenošanai

21.05.2015.

3 792

3 715

3 636

3 555

3 476

3 397

3 318

7 949

32 838

Valsts kase

SIA Salacgrīvas ūdens pamatkapitāla palielināšanai ERAF projektu īstenošanai Svētciemā, Vecsalacā, Korģenē un Ainažu pilsētā

21.08.2015.

18 169

17 873

17 501

17 113

16 733

16 353

15 979

41 980

161 701

Valsts kase

Salacgrīvas pilsētas Valmieras ielas atjaunošana

05.07.2016.

11 410

11 282

11 050

10 809

10 573

10 338

10 105

33 509

109 076

Valsts kase

Projekta "Salacgrīvas pilsētas Rīgas ielas pārbūve" īstenošanai

11.05.2017.

9 230

9 077

8 895

8 704

8 518

8 332

8 149

34 362

95 267

Valsts kase

Projekta "Ainažu pilsētas Jāņa Asara un Valdemāra ielu asfalta seguma atjaunošana" īstenošanai

31.08.2017.

2 769

2 735

2 680

2 623

2 567

2 512

2 457

10 906

29 249

Valsts kase

Ceļu un to kompleksa investīciju projekta "Ielu apgaismojuma izbūve Salacgrīvas novadā" īstenošanai

23.05.2018.

4 118

4 051

3 971

3 888

3 807

3 725

3 645

18 591

45 796

Valsts kase

Investīciju projektu īstenošanai

21.06.2018.

13 482

4 856

1 874

906

0

0

0

0

21 118

Valsts kase

Investīciju projektu īstenošanai

21.06.2018.

182 571

155 138

144 221

140 880

130 406

116 003

113 214

133 111

1 115 544

Valsts kase

Līdzfinansējuma nodrošināšanai EJZF projekta "Kultūras mantojuma saglabāšana Zvejnieku parkā" īstenošanai

02.07.2018.

3 673

3 627

3 556

3 480

3 407

3 335

3 263

16 644

40 985

Valsts kase

Projekta "Salacgrīvas pilsētas ielu seguma atjaunošana" īstenošanai

31.07.2018.

6 946

6 899

6 764

6 622

6 484

6 347

6 212

33 029

79 303

Valsts kase

Salacgrīvas novada ceļu un to kompleksa investīciju projektu īstenošanai

21.08.2018.

11 864

11 698

11 471

11 231

10 997

10 763

10 535

56 018

134 577

Valsts kase

Izglītības iestādes jumta pārbūve Salacgrīvas novada Liepupes pagastā "Veiksmes"

05.09.2018.

7 853

7 757

7 606

7 447

7 292

7 137

6 985

37 145

89 222

Valsts kase

SIA Salacgrīvas ūdens pamatkapitāla palielināšanai pašvaldības līdzfinansējuma nodrošināšanai KF projekta "Ūdenssaimniecības infrastruktūras attīstība Salacgrīvas pilsētā, 3. kārta" īstenošanai

25.09.2018.

20 127

19 873

19 486

19 077

18 680

18 284

17 895

95 166

228 588

Valsts kase

Interreg Baltijas jūras reģiona transnacionālās sadarbības programmas projekta "Ūdens emisijas un to samazināšana ciemu kopienās – Baltijas Jūras Reģionu piekrastes ciemi kā pilotteritorijas" investīciju daļas īstenošanai

19.12.2018.

1 820

1 773

1 732

1 690

1 647

2

0

0

8 664

Valsts kase

ERAF projekta "Uzņēmējdarbībai nozīmīgas infrastruktūras attīstība Salacgrīvas novada Salacgrīvas pagasta Svētciemā" īstenošanai.

03.04.2019.

5 406

5 260

5 130

1 269

0

0

0

0

17 065

Valsts kase

ELFLA projekta "Salacgrīvas novada grants ceļu pārbūve" īstenošanai

15.04.2019.

9 263

9 092

8 917

8 731

8 551

8 372

8 196

47 136

108 258

Valsts kase

ERAF projekta "Energoefektivitātes paaugstināšana Salacgrīvas novada domes ēkā" īstenošanai

15.05.2019.

7 175

7 065

6 930

6 786

6 648

6 508

6 373

38 015

85 500

Valsts kase

ERAF projekta "Uzņēmējdarbībai nozīmīgas infrastruktūras attīstība Salacgrīvas pilsētā" īstenošanai

15.05.2019.

28 701

28 260

27 720

27 146

26 590

26 034

25 490

152 058

341 999

Valsts kase

SIA Salacgrīvas ūdens pamatkapitāla palielināšanai KF projekta "Ūdenssaimniecības infrastruktūras attīstība Salacgrīvas pilsētā 3. kārta" īstenošanai

15.05.2019.

6 446

6 346

6 226

6 096

5 972

5 847

5 725

34 148

76 806

Valsts kase

Projekta "Salacgrīvas pilsētas Meldru un Lašu ielas seguma atjaunošana" īstenošanai

22.05.2019.

6 194

6 077

5 961

5 838

5 718

5 598

5 481

32 700

73 567

Valsts kase

Līdzfinansējuma nodrošināšanai Salacgrīvas ostas pārvaldei projekta "Uzlabota jahtu ostu infrastruktūra un ostu tīkla attīstība Igaunijā un Latvijā īstenošanai

22.05.2019.

18 366

18 020

17 675

17 309

16 954

16 601

16 254

96 963

218 142

Valsts kase

Projektam "Salacgrīvas novada Jennu ceļa pārbūve"

08.05.2020.

8 639

8 435

8 191

7 945

3 884

0

0

0

37 094

Valsts kase

ERAF projekta "Vidzemes piekrastes kultūras un dabas mantojuma iekļaušana tūrisma pakalpojumu izveidē un attīstībā - "Saviļņojošā Vidzeme" īstenošanai"

30.06.2020.

39 307

38 268

12 799

0

0

0

0

0

90 374

Valsts kase

JZF projekta "Klimatu pārmaiņu mazināšana Salacgrīvas novada ielu apgaismojuma infrastruktūrā" īstenošanai

01.07.2020.

3 691

3 613

3 516

3 419

1 678

0

0

0

15 917

Valsts kase

Projektam "Gājēju ietves, stāvlaukumu, ielas apgaismojuma un pieturas paviljona rekonstrukcija pie Liepupes pamatskolas" īstenošanai

13.08.2020.

17 687

17 303

16 856

16 404

11 619

0

0

0

79 869

Valsts kase

EJZF projekta "Vecās bākas placis" īstenošanai

09.09.2020.

4 041

4 028

4 015

4 001

2 993

0

0

0

19 078

Valsts kase

Projektam "Bocmaņu laukuma, Krīperu un Kalna ielas pārbūve, Salacgrīvā, Salacgrīvas novada"

07.10.2020.

25 876

25 246

24 610

23 966

17 590

0

0

0

117 288

Valsts kase

Projekta "Ietves pārbūve Valdemāra ielā Ainažos, Salacgrīvas novadā" īstenošanai

28.04.2021.

8 785

8 625

8 425

8 223

8 022

3 938

0

0

46 018

Valsts kase

Projekta "Kanalizācijas pieslēgumu nodrošināšana mājsaimniecībām Salacgrīvas novadā" īstenošanai

22.06.2021.

6 247

0

0

0

0

0

0

0

6 247

Valsts kase

Projekta "Autostāvlaukuma un gājēju celiņu izbūve Salacgrīvā" īstenošanai

22.06.2021.

8 818

8 654

8 448

8 239

8 032

1 736

0

0

43 927

Valsts kase

Zvejnieku parka stadiona otrās kārtas pārbūve

21.07.2021.

21 428

6 672

0

0

0

0

0

0

28 100

Valsts kase

Krasta ielas pārbūve posmā no Tirgus ielas līdz Krasta ielai 38, Salacgrīvā

26.08.2021.

30 735

30 390

29 733

29 042

28 369

27 698

27 037

122 751

325 755

Valsts kase

Sila ielas pārbūve Salacgrīvā

26.08.2021.

42 975

42 668

41 828

40 925

40 055

39 185

38 340

298 173

584 149

Valsts kase

Gājēju un velosipēdu celiņa izveide gar autoceļu A1 no Svētciema Rīgas virzienā līdz esošai šosejas paralēlai brauktuvei

06.10.2021.

8 415

8 230

8 040

7 847

7 656

5 628

0

0

45 816

Valsts kase

Projekta "Sila ielas pārbūve Salacgrīvā" investīciju īstenošanai

18.10.2022.

6 624

6 470

6 297

6 115

5 936

5 758

5 582

14 728

57 510

Valsts kase

EJZF projekts (Nr. 22-09-FL05-F043.0206-000001) "Skolas ielas pārbūve Salacgrīvā"

03.05.2023.

13 744

0

0

0

0

0

0

0

13 744

Valsts kase

Projekts "Ceļš, kas ved uz jūru"

30.10.2024

30 531

29 572

26 470

39

0

0

0

0

86 612

Valsts kase

Projekts "Ceļa posma Tūja-Ežurgas pārbūve"

24.07.2025

11 750

12 103

11 775

11 434

11 100

10 766

10 436

26 957

106 321

Valsts kase

Projekts "Ceļa posma Oltūži-Veczemju klintis pārbūve"

16.07.2025

11 543

11 539

11 214

10 879

10 550

10 221

9 894

12 641

88 481

Valsts kase

Apkures katlu piegāde un uzstādīšana Parka ielā 12, Ainažos, Limbažu novadā"

03.09.2025

9 212

9 044

8 803

8 555

8 311

8 068

7 826

5 695

65 514

KOPĀ:

x

x

715 552

638 570

573 845

498 233

460 815

388 486

368 391

1 400 375

5 044 267

Limbažu novada pašvaldības aizņēmumi, kas attiecināmi uz Alojas apvienības pārvaldi

Valsts kase

Projekta "Dabaszinību kabinetu aprīkojuma iegāde Alojas Ausekļa vidusskolai un Staiceles vidusskolai" īstenošanai

08.02.2018.

5 778

5 624

1 386

0

0

0

0

0

12 788

Valsts kase

Prioritārā investīciju projekta "Telpu remonts bibliotēkas un pārvaldes telpām "Sabiedriskajā centrā" Puikulē, Brīvzemnieku pagastā, Alojas novadā" īstenošanai

05.04.2018.

2 625

2 555

632

0

0

0

0

0,00

5 812

Valsts kase

Investīciju projekta "Zaļie dzelzceļi – bijušo dzelzceļa līniju pielāgošana videi draudzīgā tūrisma maršrutā" īstenošanai

26.04.2018.

4 827

4 720

2 316

0

0

0

0

0

11 863

Valsts kase

Investīciju projektu īstenošanai

28.06.2018.

199 261

152 736

125 718

118 985

116 312

85 859

83 908

312 073

1 194 852

Valsts kase

Prioritārā investīciju projekta "Pašvaldības līdzfinansējuma nodrošināšana Valsts reģionālā autoceļa P15 Ainaži-Matīši no 27.549 līdz 29.919 km un tilta pār Salacu rekonstrukcija, 3. un 4. kārta" īstenošanai

03.07.2018

4 661

4 659

4 586

4 503

4 425

4 348

4 273

56 223

87 678

Valsts kase

Prioritāro investīciju projektu " Puikules muižas torņa un jumta konstrukcijas remonts" un " Kārļa Zāles pieminekļa pārvietošana, uzstādīšana un pieminekļa laukuma labiekārtošana" īstenošanai

27.08.2018.

5 480

5 394

5 275

5 154

5 034

4 914

4 796

3 522

39 569

Valsts kase

ERAF projekta "Uzņēmējdarbības attīstībai nepieciešamās infrastruktūras attīstība Staiceles pilsētā un pagastā" īstenošanai

05.10.2018.

4 642

4 586

4 501

4 410

4 323

4 235

4 150

30 030

60 877

Valsts kase

Projekta "Valsts reģionālā autoceļa P15 Ainaži-Matīši no 27.549 līdz 29.919 km un tilta pār Salacu rekonstrukcija, 3. un 4. kārta" īstenošanai

12.11.2018.

12 075

11 904

11 731

11 522

11 324

11 127

10 938

148 006

228 627

Valsts kase

Ceļu un to kompleksa investīciju projekta "Ielu apgaismojuma izbūve Salacgrīvas novadā" īstenošanai

12.11.2018.

1 997

1 955

1 913

1 869

1 826

1 783

1 740

1 697

14 780

Valsts kase

ELFLA projekta "Alojas novada grants ceļu pārbūve" īstenošanai

12.11.2018.

5 851

5 734

5 618

5 494

5 373

5 251

5 132

14 669

53 122

Valsts kase

ELFLA projekta "Tirdzniecības vietas izveidošana Alojā" īstenošanai

12.11.2018.

962

942

922

901

880

859

839

818

7 123

Valsts kase

Projekta "Alojas Ausekļa vidusskolas Lielās skolas ēkas pārbūve" ārkārtas situācijas sakārtošanai un skolas funkcionalitātes nodrošināšanai

25.07.2019.

70 754

70 986

69 887

68 654

67 489

66 327

65 221

914 790

1 394 108

Valsts kase

ELFLA projekta "Grants ceļa Silnieki-Jaunpuriņi pārbūve" īstenošanai

05.12.2019.

964

941

918

572

0

0

0

0

3 395

Valsts kase

Projekta "Telpu grupas lietošanas mērķa maiņa ar pārbūvi un teritorijas labiekārtojumu PII "Auseklītis" pirmsskolas izglītības grupām Puikulē" īstenošanai

07.10.2020.

9 740

9 565

9 386

9 190

9 002

8 815

8 634

93 564

157 896

Valsts kase

Projekta "Asfalta seguma atjaunošana Baznīcas ielas un Jūras ielas posmos Alojā" īstenošanai

15.10.2020.

5 982

5 893

5 785

5 663

5 548

5 432

5 321

57 657

97 281

Valsts kase

ERAF projekta "Sabiedrībā balstītu sociālo pakalpojumu izveide Alojas novadā" īstenošanai

11.12.2020.

4 357

4 240

4 143

4 045

3 949

3 854

3 759

9 873

38 220

Valsts kase

Investīciju projektu īstenošanai

06.05.2021.

133 869

127 254

121 096

118 710

116 422

112 109

106 218

997 599

1 833 277

Valsts kase

Skolēniem un satiksmei drošas infrastruktūras izveide Alojas Ausekļa VSK pieguļošajā teritorijā-Skolas ielā, līdz Kluba ielai, Ausekļa ielā, līdz Kalēju ielai Alojā, Alojas novadā.

15.07.2021.

12 276

12 216

11 999

11 761

11 534

11 307

11 089

126 648

208 830

Valsts kase

Vilzēnu tautas nama pārbūve

15.07.2021.

7 656

7 619

7 484

7 336

7 195

7 053

6 918

79 489

130 750

Valsts kase

ERAF projekta "Sabiedrībā balstītu sociālo pakalpojumu izveide Alojas novadā" īstenošanai

20.08.2021.

14 449

9 769

9 593

9 398

9 212

9 027

8 850

102 789

173 087

Valsts kase

ERAF projekts (Nr. 4.2.2.0/21/A/064) "Energoefektivitātes paaugstināšanas pasākumu īstenošana pašvaldības ēkā Lielā ielā 7, Staicelē, Limbažu novadā"

03.05.2023.

39 456

38 534

37 384

36 210

35 049

33 890

11 205

0

231 728

Valsts kase

Alojas Ausekļa vidusskolas infrastruktūras pilnveide un aprīkošana

29.04.2025

1 960

65 439

63 283

60 984

58 685

56 386

54 086

145 555

506 378

KOPĀ:

x

x

549 622

553 265

505 556

485 361

473 582

432 576

397 077

3 095 002

6 492 041

AIZŅĒMUMI KOPĀ

 

 

3 686 249

3 530 328

3 151 582

2 580 694

2 112 964

1 864 123

1 726 211

8 091 764

26 743 915

Galvojumi

Limbažu novada pašvaldības galvojumi, kas attiecināmi uz Limbažu apvienības pārvaldi

Valsts kase

Projekta "Katlu tehnoloģisko iekārtu pārbūve Cēsu 31 KM" īstenošanai

14.05.2021.

254074

247587

241312

79346

0

0

0

0

822 319

Valsts kase

Projekta "Ūdensapgādes un kanalizācijas tīklu izbūve Meža ielā no mehanizācijas ielas līdz Meliorācijas ielai, Limbažos" īstenošanai

14.05.2021.

11 387

11 261

11 139

11 009

10 884

10 758

10 634

56 552

133 624

KOPĀ:

x

x

265 461

258 848

252 451

90 355

10 884

10 758

10 634

56 552

955 943

Limbažu novada pašvaldības galvojumi, kas attiecināmi uz Salacgrīvas apvienības pārvaldi

Valsts kase

SIA "Salacgrīvas ūdens" notekūdeņu apsaimniekošanas investīciju projekta realizācijai, kas saistīts ar komunālo pakalpojumu nodrošināšanu

05.08.2019.

16001

15867

15543

15198

14864

14530

14202

84865

191 070

Valsts kase

SIA "Salacgrīvas ūdens" projektam "Mikrofiltrācijas iekārtas uzstādīšana un niedru lauku rekonstrukcija Salacgrīvas pilsētas NAI" īstenošanai

03.06.2021.

8846

8786

8607

8416

8231

8046

7866

58736

117 534

Valsts kase

Salacgrīvas notekūdeņu attīrīšanas iekārtu pārbūve 1. kārta

10.05.2025

26419

25883

25282

24622

23993

23362

22755

228510

400 826

KOPĀ:

x

x

51 266

50 536

49 432

48 236

47 088

45 938

44 823

372 111

709 430

Limbažu novada pašvaldības galvojumi, kas attiecināmi uz Alojas apvienības pārvaldi

Valsts kase

Jauna apkures katla iegāde un esošās katlu mājas - Skolas ielā 6A, Alojā, Alojas novadā rekonstrukcija

10.06.2020.

40 127

39 562

38 592

37 555

36 552

35 551

34 574

227 210

489 723

Valsts kase

Alojas pilsētas centralizētas siltumapgādes pārvades sistēmas rekonstrukcijai un jaunu posmu izbūvei

09.12.2020.

32 840

32 564

32 305

32 012

31 737

31 462

32 201

514 292

739 413

Valsts kase

Alojas pilsētas centralizētās siltumapgādes pārvades sistēmas rekonstrukcija un jaunu posmu izbūve (nepieciešamo papildus darbu - jaunas siltumtrases posma izbūve uz adresi Rīgas iela 22, Alojā

02.06.2021.

3 389

2 891

2 862

2 830

2 799

2 768

2 739

45 116

65 394

KOPĀ:

x

x

76 356

75 017

73 759

72 397

71 088

69 781

69 514

786 618

1 294 530

GALVOJUMI KOPĀ

 

 

393 083

384 401

375 642

210 988

129 060

126 477

124 971

1 215 281

2 959 903

Kopā saistības

  

4 079 332

3 914 729

3 527 224

2 791 682

2 242 024

1 990 600

1 851 182

9 307 045

29 703 818

Saistību apjoms % no plānotajiem pamatbudžeta ieņēmumiem

11,1%

10,7%

9,6%

7,6%

6,1%

5,4%

5,1%

x

x

Plānotie pamatbudžeta ieņēmumi bez plānotajiem transferta ieņēmumiem no valsts budžeta noteiktam mērķim (izņemot klimata pārmaiņu finanšu instrumenta finansējumu) un plānotajām iemaksām pašvaldību finanšu izlīdzināšanas fondā saimnieciskajā gadā:

 

 

 

 

 

 

 

 

36 605 779

Paskaidrojuma raksts
Limbažu novada pašvaldības domes 2026. gada 29. janvāra saistošajiem noteikumiem Nr. 4 "Par Limbažu novada pašvaldības 2026. gada budžetu"

Domes priekšsēdētājas ziņojums

Sagatavojot 2026. gada budžetu, Limbažu novada pašvaldība ir centusies nodrošināt mērķētu un sabalansētu finansējumu visu Pašvaldību likumā noteikto funkciju īstenošanai, ņemot vērā, ka pašvaldības vērtība un prioritāte ir cilvēks un pakalpojumu saņemšanas kvalitāte. Budžets tiek veidots, ievērojot pašvaldībai pieejamo finanšu resursu apjomu un ilgtspējīgas attīstības mērķus.

Budžetā turpināts nodrošināt finansējumu arī sabiedrības iniciatīvām un sociālajiem atbalsta pasākumiem, ņemot vērā cenu pieauguma (inflācijas) ietekmi uz pakalpojumu izmaksām un resursu pieejamību. Budžeta sagatavošanas procesu būtiski ietekmēja darba samaksas izmaiņas, sociālo pakalpojumu izmaksu pieaugums un jaunu pakalpojumu ieviešana.

Limbažu novada kredītu saistības mazinās – 2024. gada nogalē aizņēmumi bija 23,94 miljoni eiro apmērā, 2025. gada nogalē aizņēmumi bija 22,18 miljonu eiro apmērā, samazinājums ir par 1,76 miljoniem eiro. Kopējais naudas atlikums uz 2025. gada 31. decembri ir 5,32 miljoni eiro, no kuriem brīvais naudas atlikums bez dotācijām, projektiem un citiem budžeta līdzekļiem ir 1,80 miljoni eiro. Tas nozīmē, ka pašvaldība 2025. turpināja un arī 2026. gadā turpinās ieguldīt finansējumu uzņēmējdarbības attīstībai, vienlaicīgi strādājot pie investoru un Eiropas Savienības finansējuma piesaistes.

Par Limbažu novada prioritātēm esam izvirzījuši atbalsta sniegšanu iedzīvotājiem, ilgtspējīgas vides veidošanu pilsētās un pagastos, uzņēmējdarbības attīstības veicināšanu, izglītības nozares stiprināšanu un iestāžu mācību vides uzlabošanu, kā arī kultūras vērtību un mantojuma saglabāšanu. Nodrošināsim apkārtējās vides, ielu un lauku ceļu infrastruktūras uzturēšanu un, iespēju robežās, uzlabošanu. Iesaistīsim sabiedrību lēmumu pieņemšanā un projektu realizēšanā, veicinot iedzīvotāju padomju izveidi katrā novada pilsētā un pagastā, kā arī stiprināsim sadarbību un nodrošināsim atbalstu biedrībām un nodibinājumiem.

Sadarbībā ar novada iedzīvotājiem veidosim savu novadu kā drošu un sakārtotu dzīves vidi ar kvalitatīvu pakalpojumu pieejamību visām iedzīvotāju grupām, ar iespējām atpūsties, ar iespējām attīstīt uzņēmējdarbību, ar iespējām katram augt un pilnveidoties.

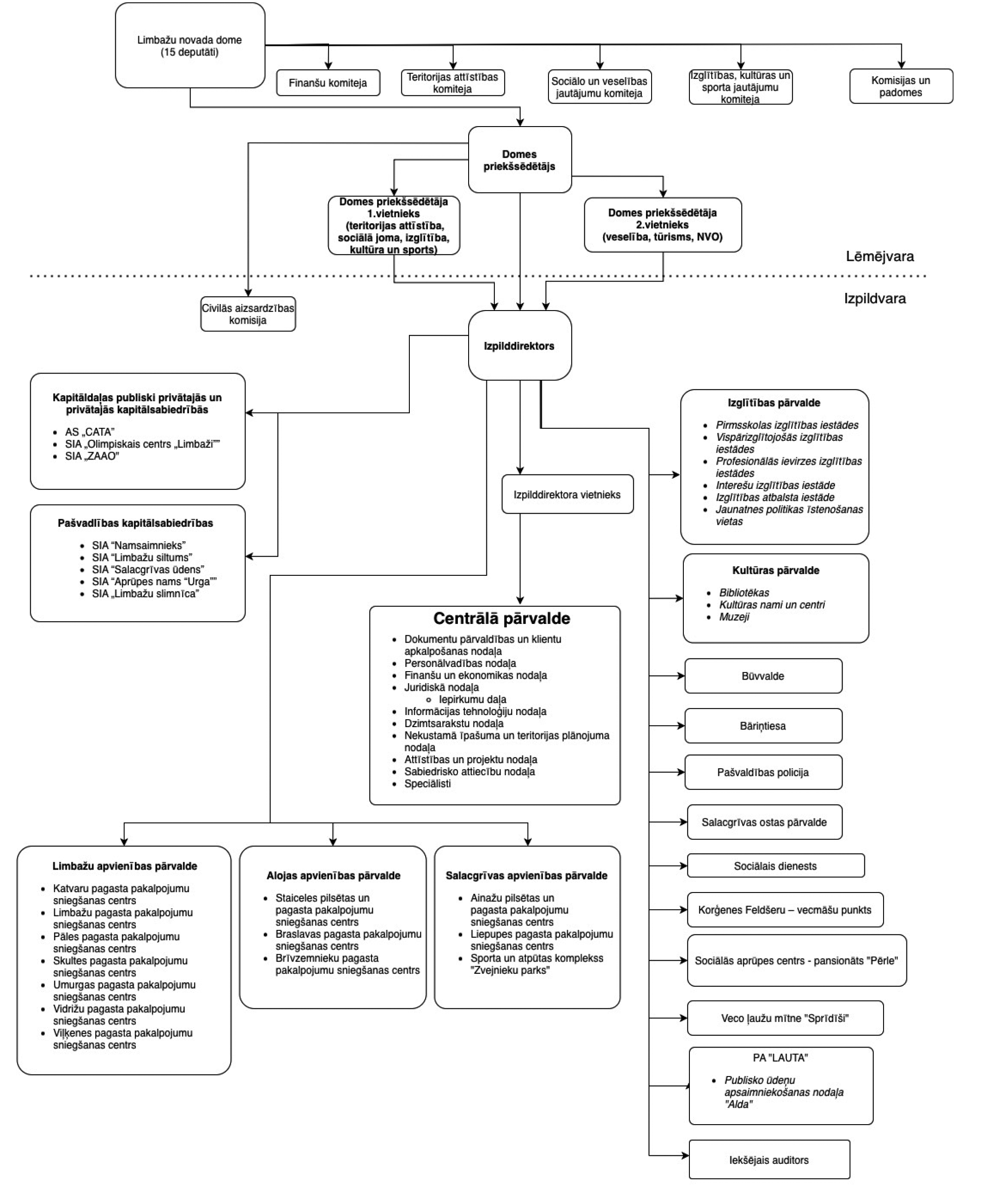
Pašvaldības struktūra

Limbažu novada attīstības stratēģija – galvenie mērķi, prioritātes 2026.–2028. gadam

Limbažu novada stratēģiskie mērķi un to sasniegšanai izvirzītās attīstības prioritātes ir noteiktas Limbažu novada domes 2022. gada 28. jūlijā ar lēmumu Nr. 778, (protokols Nr. 11, 38.) apstiprinātajā Limbažu novada Ilgtspējīgas attīstības stratēģijā 2022.–2046. gadam un Attīstības programmā 2022.–2028. gadam.

Ilgtermiņa vīzija: Kā prioritāte ir noteikts cilvēks, kurš ir novada attīstības dzinējspēks un kurš dzīvo un strādā novadā ar attīstītu infrastruktūru, stabilu uzņēmējdarbību, plašām izglītības, kultūras, sporta un tūrisma iespējām, kā arī ar racionāli un ilgtspējīgi izmantotiem dabas resursiem.

Stratēģiskie mērķi:

• Izglītots, radošs, inovatīvs, sabiedriski aktīvs un vesels iedzīvotājs

• Uzņēmējdarbību veicinoša vide

• Vides ilgtspējīga attīstība

• Iekļaujoša un efektīva pārvaldība

Ilgtermiņa prioritātes:

• Cilvēkresursu attīstība un dzīves kvalitātes paaugstināšana

• Uzņēmējdarbības attīstība

• Daba, ilgtspējīga apsaimniekošana, mobilitāte

• Sabiedrības pašiniciatīvas stiprināšana

Vidēja termiņa prioritātes:

• Kvalitatīvi publiskie pakalpojumi

• Atbalsts uzņēmējdarbības attīstībai

• Kvalitatīva infrastruktūra un atbildīga dabas resursu izmantošana un saglabāšana

• Pieejamība un atklātība

2026. gadā tiks uzsākti jauni vai turpināsies iepriekšējos gados uzsāktie projekti:

Noslēgsies ēkas Pērnavas ielā 29, Salacgrīvā, energoefektivitātes paaugstināšanas projektēšanas darbi. Kopējās izmaksas 29 911 EUR.

Noslēgsies Mehanizācijas ielas posma, Svētciemā, pārbūves projektēšana. Kopējās izmaksas 13 189 EUR.

Noslēgsies ceļu posmu Stūrīši – Jelgavkrasti – Lembūži un A21-A21 Liepupes muiža – Kannieki, Liepupē, pārbūves projektēšana. Kopējās izmaksas 22 616,51 EUR.

Turpināsies Atveseļošanas fonda (turpmāk –AF) līdzfinansēts projekts "Alojas Ausekļa vidusskolas infrastruktūras pilnveide un aprīkošana" Nr. 3.1.1.5.i.0/1/24/I/CFLA/001, kurā 2024. gadā uzsākti projektēšanas darbi skolas ēkas pārbūvei. Projekta kopējās izmaksas 2 099 069,28 EUR.

Turpināsies Eiropas Jūrlietu, zvejniecības un akvakultūras fonda (turpmāk – EJZAF) līdzfinansēts projekts "Ceļa posma Oltūži - Veczemju klintis pārbūve" Nr. 24-09-UL04-U31421.102-000003, kurā 2024. gadā uzsākti projektēšanas darbi. Kopējās izmaksas 140 541,38 EUR.

Turpināsies AF līdzfinansēts projekts "Atbalsta pasākumi cilvēkiem ar invaliditāti mājokļu vides pieejamības nodrošināšanai Limbažu novadā" Nr. 3.1.2.1.i.0/2/24/I/CFLA/038, kurā plānota 6 mājokļu pielāgošana. Kopējās izmaksas 148 126,97 EUR.

Turpināsies Eiropas Reģionālās attīstības fonda (turpmāk – ERAF) līdzfinansēts projekts "Publiskās ārtelpas attīstība Limbažu pilsētas funkcionālajā teritorijā" Nr. 5.1.1.3/1/23/A/16, kurā tiks labiekārtota Limbažu Lielezera pludmales zona. Kopējās izmaksas 450 000 EUR.

Turpināsies ERAF līdzfinansēts projekts "Zvejnieku parka publiskās ārtelpas attīstība" Nr. 5.1.1.3/1/23/A/042, kurā paredzēta teritorijas labiekārtošana pie Zvejnieku parka Salacgrīvā. Kopējās izmaksas 219 834,29 EUR.

Turpināsies Eiropas Sociālā fonda Plus (turpmāk – ESF+) līdzfinansēts projekts "Sabiedrībā balstītu sociālo pakalpojumu pieejamības palielināšana Limbažu novadā" Nr. 4.3.5.1/1/24/A/009, kurā tiks izveidotas specializētas darbnīcas Klostera ielā 4A, Limbažos. Kopējās izmaksas 681 335,25 EUR.

Turpināsies ESF+ līdzfinansēts projekts "Pasākumi vietējās sabiedrības veselības veicināšanai un slimību profilaksei" Nr. 4.1.2.2/1/24/I/035, kurā paredzēta dažādu nodarbību un pasākumu organizēšana. Kopējās izmaksas 223 006 EUR.

Turpināsies ERAF līdzfinansēts projekts "Limbažu novada speciālās pamatskolas infrastruktūras un mācību vides pilnveide" Nr. 4.2.1.3/1/24/I/019, kurā paredzēta mācību klašu, gaiteņu, WC atjaunošana, mācību aprīkojuma iegāde, bērnu rotaļu laukuma un optiskā interneta pieslēguma izbūve. Kopējās izmaksas 340 863,52 EUR.

Turpināsies ERAF līdzfinansēts projekts "Primārās veselības aprūpes infrastruktūras uzlabošana ģimenes ārstu praksēs Mandegās, Vidrižos un Pālē" Nr. 4.1.1.3/2/25/A/064, kurā paredzēta ģimenes ārsta prakšu telpu uzlabošana. Kopējās izmaksas 63 334,95 EUR.

Turpināsies ERAF līdzfinansēts sadarbības projekts "Ēku siltumapgādes vieda vadība" Nr. 5.1.4/1/24/I/002, kurā paredzēta viedas siltumapgādes regulācijas izveide 4 pašvaldības ēkās. Kopējās izmaksas 63 334,95 EUR.

Turpināsies Baumaņu Kārļa laukuma, Limbažos, un tam piegulošā skvēra, kā arī piegulošo ielu atjaunošanas būvprojekta izstrāde. Kopējās izmaksas 60 500 EUR.

Turpināsies Sporta dienesta viesnīcas, Limbažos, iekštelpu pārbūve. Kopējās izmaksas 548 610,37 EUR.

Turpināsies Emisijas kvotu izsolīšanas instrumenta (turpmāk – EKII) līdzfinansēts projekts "Viedo pilsētvides tehnoloģiju uzstādīšana Limbažu novadā" Nr. EKII-3.1/29. Kopējās izmaksas 60 657,30 EUR.

Tiks uzsākts EKII līdzfinansēts projekts "Siltumnīcefekta gāzu emisiju samazināšana ēkā Mūru ielā 17, Limbažos" Nr. EKII-8/9 pašvaldības policijas ēkas Mūru ielā 17, Limbažos, energoefektivitātes uzlabošanai. Kopējās izmaksas 639 606 EUR.

Tiks uzsākts ERAF līdzfinansēts projekts "Limbažu pilsdrupu restaurācija, kultūras mantojuma saglabāšanai un jaunu pakalpojumu attīstībai" Nr. 5.1.1.6/1/25/A/004, kurā paredzēts pilsdrupu kompleksa daļēja renovācija un piekļūstamības uzlabošana. Kopējās izmaksas 300 000 EUR.

Plānots uzsākt EJZAF līdzfinansētu projektu "Ceļa Sidrabiņi - Sēklīši pārbūve" Nr. 25-09-UL04-U31421.102-000005, kam 2025.gadā noslēgusies būvprojekta izstrāde. Kopējās izmaksas 644 413,92 EUR.

Tiks uzsākts ERAF līdzfinansēts projekts "Patvertņu pielāgošana un aprīkošana Limbažu novadā" Nr. 5.2.1.1/1/25/I/006, kurā paredzēts pielāgot un aprīkot septiņus Limbažu pilsētā esošus objektus atbilstoši III kategorijas patvertnes prasībām. Kopējās izmaksas 320 690,59 EUR.

Iedzīvotāji, struktūra, izmaiņas, nodarbinātība

Pēc PMLP datiem uz 2026. gada 1. janvāri iedzīvotāju skaits novadā ir 28384. Novada lielākā daļa iedzīvotāju dzīvo pagastos, t.i., 16750 iedzīvotāji, savukārt novada piecās pilsētās dzīvo 11634 iedzīvotāji.

PMLP statistikas dati uz 2026. gada 1. janvāri

Novadā vislielākā iedzīvotāju daļa ir darbspējas vecumā, t.i., no 15 līdz 64 gadu vecumam – 64% (18164 iedz.). Iedzīvotāji pēc darbspējas vecuma sastāda 24% (6756 iedz.). Vismazākā ir iedzīvotāju grupa līdz darbspējas vecumam 12% (3464 iedz.).

PMLP statistikas dati uz 2026. gada 1. janvāri

Aplūkojot darbspējas vecuma un dzimuma struktūru novadā, līdzīgs dzimumu samērs redzams grupā, kurā iedzīvotāji ir līdz darbspējas vecumam (sievietes – 1682/vīrieši – 1782). Darbspējas vecuma grupā vērojams vīriešu pārsvars (sievietes – 8446/vīrieši – 9718). Vērtējot pēc darbaspējas vecuma, situācija, tāpat kā kopumā Latvijā, ir pretēja – pārsvars ir sieviešu pusē (sievietes – 4180/vīrieši – 2576). Tas varētu būt izskaidrojams ar garāku sievietes dzīves mūža ilgumu.

PMLP statistikas dati uz 2026. gada 1. janvāri

PMLP statistikas dati uz 2026. gada 1. janvāri

Limbažu novadā vērojams bērnu pārsvars uz pusi, kuri ir vecumā no 7 līdz 17 gadiem, salīdzinot ar bērniem vecumā līdz 6 gadiem.

PMLP statistikas dati uz 2025. gada 1. jūliju

PMLP statistikas dati uz 2025. gada 1. jūliju

Uzņēmējdarbība

2026. gadā Limbažu novada pašvaldības un Limbažu novada pašvaldības aģentūras "LAUTA" budžetu finansējumu ietvaros tiks īstenotas aktivitātes, lai veicinātu uzņēmējdarbības attīstību Limbažu novadā.

Limbažu novada pašvaldība uzņēmējdarbības atbalstam realizē vairākus konkursus:

1. Atbalstot uzņēmējdarbības iniciatīvu veidošanos un jaunu uzņēmumu rašanos, turpināsies konkurss "Atbalsts komercdarbības uzsākšanai Limbažu novadā". Vienam atbalsta pretendentam paredzēts Grants līdz 5000 EUR apmērā dažādu jaunu uzņēmējdarbības ideju attīstībai izveidojot jaunu uzņēmumu. Pašu finansējums pretendentam ir vismaz 10% apmērā no kopējām projekta izmaksām.

2. Grantu konkurss "Radīts Limbažu novadā" izveidots ar mērķi popularizēt Limbažu novadā radītās preces un pakalpojumus, lai paaugstinātu vietējās produkcijas konkurētspēju un padarītu pievilcīgāku novada uzņēmējdarbības vidi. Konkursa ietvaros konkursa uzvarētājam tiek piešķirts Grants, lai administrētu kādu no mārketinga centriem "Radīts Limbažu novadā" – Salacgrīvā, Rīgas ielā 13 vai Limbažos, Baumaņu Kārļa laukumā 1. Grants sākotnēji tiek piešķirts uz 1 gadu un ņemot vērā darbības izvērtējumu, tas var tikt piešķirts uz laiku līdz 3 gadiem. Konkurss 2024. gadā tika organizēts Salacgrīvas mārketinga centram, kā rezultātā ir noslēgts līgums par finansējuma piešķiršanu ar SIA "D`OLIVA". Bet 2025. gadā konkurss tika organizēts jaunizveidotajam mārketinga centram Limbažos, kā rezultātā tika noslēgts līgums ar SIA "ERKUL". 2026. gadā tiks izvērtēta SIA "ERKUL" darbība. Ja tiks pieņemts pozitīvs lēmums, tad 2026. gadā nav plānots organizēt jaunu konkursu. Turpināsies finansējuma izmaksa uzņēmumiem, ar kuriem jau ir noslēgti līgumi.

3. Lai motivētu jauniešus sava biznesa veidošanai un attīstībai, inovatīvas preces/pakalpojuma radīšanai 2025. gadā pirmo reizi norisinājās Biznesa ideju konkurss skolēnu mācību uzņēmumu izveidei "Solis uzņēmējdarbībā". Konkursā var piedalīties Limbažu novada skolas, kuras īsteno biedrības "Junior Achievement Latvija" Skolēnu mācību uzņēmumu programmu. Skolēni iesniedz un prezentē savas biznesa idejas. Konkursā tiek piešķirtas naudas balvas, lai izveidotu un realizētu savu Skolēnu mācību uzņēmumu attiecīgajā mācību gadā.

Lai sniegtu iespējas attīstīt uzņēmējdarbības prasmes un radītu jaunas biznesa idejas, Vidzemes Augstskola sadarbībā ar Limbažu, Smiltenes, Cēsu un Valmieras novada pašvaldībām no 11. februāra organizēs nodarbību ciklu "Biznesa laboratorija 2026". Apmācību ciklā norisināsies sešas praktiskas un izglītojošas nodarbības par dažādām, uzņēmējdarbībai svarīgām tēmām. Dalībnieki, kuri iegūst apliecību par dalību "Biznesa laboratorijā" un iesniedz pieteikumu konkursā "Atbalsts komercdarbības uzsākšanai Limbažu novadā", pieteikuma vērtēšanā saņem papildu punktus.

Plānots organizēt Limbažu novada Uzņēmēju forumu 2026, kura ietvaros tiks organizēts konkurss "Limbažu novada Gada uzņēmums" ar uzņēmumu apbalvošanu dažādās nominācijās. Konkursa mērķis ir apzināt un godināt Limbažu novada uzņēmējus, kuri aktīvi un godprātīgi darbojas savā nozarē, sekmējot uzņēmējdarbības vides un ekonomisko attīstību Limbažu novadā, kā arī veicināt Limbažu novada uzņēmēju atpazīstamību, popularizējot labās uzņēmējdarbības prakses piemērus novadā, stiprināt lokālpatriotismu un veicināt sabiedrības izpratni par uzņēmējdarbību.

2026. gadā turpināsies vietējā preču zīmola "Radīts Limbažu novadā" popularizēšana, kas ir saskaņā ar Limbažu novada vienoto identitāti. Zīmoli izstrādāti un tiek ieviesti sadarbībā ar Sabiedrisko attiecību nodaļu.

Attīstības un projektu nodaļa, piesaistot finansējumu no dažādiem fondiem, 2026. gadā turpinās vai uzsāks vairāku projektu īstenošanu:

1. Turpināsies EJZAF līdzfinansēts projekts "Ceļa posma Oltūži - Veczemju klintis pārbūve" Nr. 24-09-UL04-U31421.102-000003 piekrastes tūrisma un citas uzņēmējdarbības veicināšanai.

2. Tiks uzsākts ERAF līdzfinansēts projekts "Limbažu pilsdrupu restaurācija, kultūras mantojuma saglabāšanai un jaunu pakalpojumu attīstībai" Nr. 5.1.1.6/1/25/A/004 tūrisma attīstībai Limbažu pilsētā.

3. Plānots uzsākt EJZAF līdzfinansētu projektu "Ceļa Sidrabiņi - Sēklīši pārbūve" Nr. 25-09-UL04-U31421.102-000005 piekrastes tūrisma un citas uzņēmējdarbības veicināšanai.

4. Uzņēmējdarbības attīstībai nozīmīga Mehanizācijas ielas posma pārbūvei Svētciemā, kam 2026. gada sākumā noslēgsies projektēšana, plānots piesaistīt ERAF finansējumu.

5. Uzņēmējdarbības attīstībai nozīmīgu ceļu posmu Stūrīši – Jelgavkrasti – Lembūži un A21-A21 Liepupes muiža – Kannieki pārbūvei Liepupes pagastā, kam 2026. gada sākumā noslēgsies projektēšana, plānots piesaistīt ERAF finansējumu.

Tūrisms

2026. gadā Limbažu novada pašvaldības aģentūrā "LAUTA" budžeta finansējuma ietvaros tiks īstenota aģentūras nolikumā noteikto uzdevumu īstenošana. "LAUTA" apvieno tūrisma informācijas centrus Salacgrīvā, Limbažos, Staicelē, tūrisma informācijas punktu Ainažos, uzņēmējdarbību un Limbažu novada publisko ūdeņu apsaimniekošanas nodaļu "Alda".

2026. gadā plānots darboties pēc 2024. gada izstrādātā dokumenta - "Limbažu novada tūrisma attīstības stratēģija 2024.–2030. gadam". Stratēģijas mērķis ir veicināt teritoriāli sabalansētu un ilgtspējīgu tūrisma nozares attīstību un mijiedarbību ar citām nozarēm, attīstīt konkurētspējīgu tūrisma piedāvājumu un nodrošināt efektīvu līdzekļu izlietojumu, ņemot vērā jaunākās tūrisma nozares tendences, pētījumus un ieinteresēto pušu diskusiju rezultātus.

Aģentūra "LAUTA" 2026. gadā turpinās mērķtiecīgu darbu pie Limbažu novada tūrisma attīstības, veicinot teritorijas atpazīstamību, apmeklētāju piesaisti un vietējo resursu ilgtspējīgu izmantošanu. Plānots piedalīties Māju kafejnīcu dienās, tādējādi sekmējot vietējo uzņēmēju, mājražotāju un kulinārā mantojuma popularizēšanu, kā arī piesaistot plašāku tūristu plūsmu Limbažu novadam. Tiks īstenotas dažādas tūrisma aktivitātes, kuru mērķis ir veicināt tūrisma piesaisti un dažādot piedāvājumu, akcentējot dabas, kultūras un aktīvās atpūtas iespējas gan vietējiem iedzīvotājiem, gan novada viesiem. Aģentūra organizēs Nēģu dienu, aktualizējot nēģu zvejas tradīcijas kā būtisku Limbažu novada kultūras identitātes daļu. Nēģu zveja Salacā un Svētupē ir iekļauta nemateriālā kultūras mantojuma sarakstā, līdz ar to pasākuma ietvaros īpaša uzmanība tiks pievērsta šo tradīciju saglabāšanai, popularizēšanai un sabiedrības izglītošanai. 2026. gadā paredzēts īstenot pārgājienu ciklu "Iepazīsti Staiceli, Aloju un apkārtni", kura laikā dalībniekiem būs iespēja iepazīt Staiceles, Alojās un apkārtējo teritoriju dabas, kultūras un vēsturiskās vērtības. Pārgājieni tiks organizēti kā tūrisma aktivitāte dažādām mērķauditorijām, veicinot vietējās vides iepazīšanu un sabiedrības iesaisti. Papildus minētajam aģentūra līdzdarbosies Vidzemes piekrastes tūrisma klastera "Saviļņojošā Vidzeme" attīstībā, sadarbojoties ar reģiona partneriem un uzņēmējiem. Klastera ietvaros tiks veicināta kopīgu tūrisma produktu un mārketinga aktivitāšu izstrāde, lai stiprinātu teritorijas kopējo konkurētspēju.

Publisko ūdeņu apsaimniekošanas nodaļā "Alda" 2026. gadā galvenās prioritātes ir zivju resursu aizsardzība, Limbažu Lielezera pludmales un Vārzu pludmales atbilstības nodrošināšana Veselības inspekcijas un Zilā karoga kritērijiem, Dūņezera laivu nolaišanas vietas uzlabošana, Zivju fonda projektu iesniegšana un realizācija, kā arī jaunu projektu iesniegšana un īstenošana, piemēram, jauna Limbažu Lielezera novērošanas torņa uzstādīšana. Tāpat paredzēta uzsākto INTERREG EST–LAT projektu "NutriLoopWorks" un "Riverways II" realizācija.

Tiks sagatavoti un atjaunoti tūrisma mārketinga materiāli, kā arī organizētas tūroperatoru un nozares profesionāļu iepazīšanās vizītes Limbažu novada pilsētās, veicinot novada iekļaušanu ceļojumu piedāvājumos. Īpaša uzmanība tiks pievērsta Limbažu novada lokāciju sasaistīšanai ar nozīmīgiem starptautiskiem maršrutiem, tostarp Eiropas kultūras ceļu Hanza, Eiropas garo pārgājienu maršrutu E9 – Jūrtaka Latvijā, kā arī Zaļo ceļu (Greenways) tīklu. Starptautiskās atpazīstamības veicināšanai 2026. gadā paredzēta dalība TourEst tūrisma izstādē Tallinā un Balttour 2026 Rīgā, pārstāvot Limbažu novadu vienotā Vidzemes piekrastes stendā. Tāpat plānota dalība starptautiskajās Hanzas dienās Stargardē, Polijā, stiprinot sadarbību ar Hanzas pilsētām un popularizējot novadu Eiropas kultūrvēsturiskajā kontekstā. Mērķtiecīgai kaimiņvalstu auditoriju sasniegšanai iecerēta dalība Hanzas dienās Vīlandē, orientējoties uz Igaunijas ceļotāju piesaisti, kā arī Šauļu pilsētas svētkos Lietuvā, nodrošinot informācijas pieejamību Lietuvas tirgum.

2026. gadā turpināsies uzsākto projektu realizācija:

1. Latvijas Zaļo Ceļu asociācijas Latvijas – Igaunijas pārrobežu programmā apstiprinātais projekts Zaļo ceļu pieejamības uzlabošanai Latvijā un Igaunijā – "Iekļaujoši un pieejami zaļie dzelzceļi Igaunijā un Latvijā" ("Inclusive and accessible Green Railways in Estonia and Latvia", saīsinājums: Green Railway II), kur Limbažu novadā plānotās aktivitātes ir: trases seguma uzlabošana 1 km garumā, noejas sakārtošana pie upes "Blusupīte", barjeru uzstādīšana pārrāvuma vietā, divu solu uzstādīšana.

2. Sadarbībā ar Attīstības un projektu nodaļu Limbažu Lielezera pludmales teritorijas labiekārtošanas projekta "Publiskās ārtelpas attīstība Limbažu pilsētas funkcionālajā teritorijā" un dabas lieguma "Dūņezers" projekta "Pasākumi bioloģiskās daudzveidības veicināšanai un saglabāšanai" īstenošana.

2026. gada lielākie tradicionālie tūrisma un ezeru apsaimniekošanas organizētie pasākumi būs: Mājas kafejnīcu dienas, Peoniju svētki, Halovīnu pasākums, Ziemassvētku tirdziņš, Aidā Salacā, Pakaļdzīšanās Lieldienām, Nēģu diena, Pārgājiena cikls – Iepazīsti Staiceli, Aloju un apkārtni, Putnu modināšana, Limbažu novada sudraba ceļojošais ALDA kauss spiningošanā, Limbažu Lielezera svētki, Mazezera izgaismošana un citas tūrisma aktivitātes.

2026. gada budžeta – finanšu informācija

Pašvaldības, veidojot savus budžetus, ļoti lielā mērā ir atkarīgas no valsts nodokļu politikas, kā arī no veiktajiem aprēķiniem pašvaldību finanšu izlīdzināšanai.

Limbažu novada pašvaldības pamatbudžets 2026. gadam sastāv no ieņēmumu, izdevumu un finansēšanas daļas. Pašvaldība ir ņēmusi vērā visu nozaru intereses un centusies sabalansēt pieejamos finanšu līdzekļus tā, lai nodrošinātu uzlabojumus sabiedrībai svarīgās jomās.

Limbažu novada pašvaldības kopbudžets sastāv no pamatbudžeta un ziedojumiem un dāvinājumiem.

Budžeta ieņēmumu kopapjoms un galvenie ieņēmumu avoti

Pašvaldības galvenais ieņēmumu avots ir iedzīvotāju ienākuma nodoklis, kas plānots 25’244’791 euro apmērā un sastāda 54% no kopējiem plānotiem ieņēmumiem. Salīdzinājumā ar 2025. gada izpildi pieaugums 2026. gadā sastāda 1 430 201 euro. Otrs pašvaldības ieņēmumu avots ir nekustamā īpašuma nodoklis, kurš sastāda 6% no kopējiem ieņēmumiem. 2026. gadā nekustamā īpašuma nodoklis plānots, balstoties uz prognozi 2 568 581 euro un paredzot – 148’428 euro samazinājumu, ņemot vērā 2025. gada izpildi. Izpilde ir atkarīga no iedzīvotāju maksātspējas, iedzīvotāju skaita, kuri saņem atvieglojumus vai maksā palielinātu nodokli atbilstoši spēkā esošiem saistošajiem noteikumiem. Samazinājums pret 2025. gadu ir pozīcijā ieņēmumi no īpašumu iznomāšanas un pārdošanas par 494’387 euro, jo budžeta projektā nav plānoti ieņēmumi no īpašumu pārdošanas. 2022. gadā tika izstrādāta un 2023. gada sākumā apstiprināta "Limbažu novada pašvaldības īpašumu vai valdījumā esošo nekustamo īpašumu pārvaldīšanas un atsavināšanas koncepcija", kura cita starpā, nosaka kārtību atsavināšanas rezultātā iegūto līdzekļu sadalījumam un izlietošanai. Samazinājums Valsts budžeta transfertos skaidrojams ar to, ka mērķdotācija izglītības iestāžu pedagogu atalgojumam piešķirta 8 mēnešiem un iespējām piesaistīt ES fondu finansējumu projektu īstenošanai, kā arī naudas plūsmas grafikiem šī finansējuma atgūšanai pēc projektu īstenošanas. Samazinājums budžeta iestāžu ieņēmumos skaidrojams ar budžeta iestāžu maksas pakalpojumu ieņēmumu faktisko izpildi 2025. gadā.

Kods

Ieņēmumu veids

2025. gada izpilde, EUR

2026. gada plāns, EUR

Izmaiņas

 

IEŅĒMUMI

55 538 104

47 089 695

-8 448 409

1.000

Ienākuma nodokļi

23 814 590

25 244 791

1 430 201

4.000

Īpašuma nodokļi

2 717 009

2 568 581

-148 428

5.000

Nodokļi par pakalpojumiem un precēm

235 042

70 000

-165 042

8.000

Ieņēmumi no uzņēmējdarbības un īpašuma

4 687

2 990

-1 697

9.000

Valsts nodevas un maksājumi

47 915

39 875

-8 040

10.000

Naudas sodi un sankcijas

75 673

41 600

-34 073

12.000

Pārējie nenodokļu ieņēmumi

122 855

7 300

-115 555

13.000

Ieņēmumi no valsts (pašvaldības) īpašuma iznomāšanas, pārdošanas un no nodokļu pamatparāda kapitalizācijas

1 049 702

555 315

-494 387

17.000

No valsts budžeta daļēji finansēto atvasināto publisko personu un budžeta nefinansēto iestāžu transferti

17 376

0

-17 376

18.000

Valsts budžeta transferti

25 711 779

17 145 566

-8 566 213

19.000

Pašvaldību budžeta transferti

406 508

355 000

-51 508

21.000

Budžeta iestāžu ieņēmumi

1 334 968

1 058 677

-276 291

Budžeta izdevumu kopapjoms un izdevumi pēc funkcionālām kategorijām

Kods

Izdevumu veids

2025. gada izpilde, EUR

2026. gada plāns, EUR

Izmaiņas

 IZDEVUMI ATBILSTOŠI FUNKCIONĀLAJĀM KATEGORIJĀM

53 482 239

49 882 665

-3 599 574

01.000Vispārējie valdības dienesti

3 345 241

4 312 159

966 918

03.000Sabiedriskā kārtība un drošība

735 953

623 320

-112 633

04.000Ekonomiskā darbība

6 752 838

3 716 804

-3 036 034

05.000Vides aizsardzība

130 224

183 981

53 757

06.000Pašvaldības teritoriju un mājokļu apsaimniekošana

7 542 327

8 295 267

752 940

07.000Veselība

15 600

18 225

2 625

08.000Atpūta, kultūra un sports

5 049 841

5 426 673

376 832

09.000Izglītība

24 409 173

21 107 034

-3 302 139

10.000Sociālā aizsardzība

5 501 042

6 199 202

698 160

Izglītība 21’107’034 euro

Pirmsskolas izglītībai plānotais finansējums apmērs 5’195’425 euro, t.sk:

- Limbažu pilsētas 1. pirmsskolas izglītības iestādei "Buratīno" 441’516 euro,

- Limbažu pilsētas 2. pirmsskolas izglītības iestādei "Kāpēcītis" 353’390 euro,

- Limbažu pilsētas 3. pirmsskolas izglītības iestādei "Spārīte" 592’135 euro,

- Ozolaines pirmsskolas izglītības iestādei 370’873 euro,

- Skultes pirmsskolas izglītības iestādei "Aģupīte" 292’062 euro,

- Pirmsskolas izglītības iestādei "Vilnītis" 573’462 euro,

- Alojas pirmsskolas izglītības iestādei "Auseklītis" 475’966 euro,

- Lādezera pamatskolas pirmsskolas grupām 101’261 euro,

- Pāles pamatskolas pirmsskolas grupām 94’201 euro,

- Umurgas pamatskolas pirmsskolas grupām 276’356 euro,

- Vidrižu pamatskolas pirmsskolas grupām 153’709 euro,

- Salacgrīvas vidusskolas pirmsskolas grupām 90’146 euro,

- Liepupes pamatskolas pirmsskolas grupām 152’761 euro,

- Staiceles pamatskolas pirmsskolas grupām 157’887 euro,

- Savstarpējiem norēķiniem par pirmsskolas izglītības iestāžu pakalpojumiem 165’000 euro,

- Pie izglītības pārvaldes rezervētais pašvaldības finansējums pirmsskolas pedagogu atalgojumam no 01.09.2026.–31.12.2026. 904’700 euro.

Audzēkņu skaits pirmsskolas izglītības iestādēs un skolu pirmsskolu grupās uz 15.12.2025.

 

Nr. p.k.

 

 

Izglītības iestāde

 

 

Apgūst pirmsskolas izglītības programmu

 

 

Vecāki par 6 gadi

 

 

6-gadīgie

 

 

5-gadīgie

 

 

4-gadīgie

 

 

3-gadīgie

 

 

Jaunākā grupa no 1,5-gadīgie

 

 

Kopā pirmsskolā

 

 

1

 

 

Limbažu pilsētas 1. pirmsskolas izglītības iestāde "Buratīno"

 

 

4

 

 

17

 

 

27

 

 

17

 

 

22

 

 

34

 

 

121

 

 

2

 

 

Limbažu pilsētas 2. pirmsskolas izglītības iestāde "Kāpēcītis"

 

 

0

 

 

21

 

 

20

 

 

17

 

 

19

 

 

24

 

 

101

 

 

3

 

 

Limbažu pilsētas 3. pirmsskolas izglītības iestāde "Spārīte"

 

 

5

 

 

28

 

 

26

 

 

39

 

 

22

 

 

41

 

 

161

 

 

4

 

 

Ozolaines pirmsskolas izglītības iestāde

 

 

1

 

 

17

 

 

15

 

 

15

 

 

8

 

 

26

 

 

82

 

 

5

 

 

Pirmsskolas izglītības iestāde "Vilnītis"

 

 

5

 

 

24

 

 

35

 

 

18

 

 

17

 

 

30

 

 

129

 

 

6

 

 

Alojas pilsētas pirmsskolas izglītības iestāde "Auseklītis"

 

 

5

 

 

19

 

 

19

 

 

17

 

 

26

 

 

22

 

 

108

 

 

7

 

 

Skultes pirmsskolas izglītības iestāde "Aģupīte"

 

 

3

 

 

14

 

 

17

 

 

15

 

 

13

 

 

22

 

 

84

 

 

9

 

 

Salacgrīvas vidusskolas p.ī.v. Ainažos

 

 

0

 

 

8

 

 

5

 

 

4

 

 

7

 

 

2

 

 

26

 

 

10

 

 

Lādezera pamatskola

 

 

1

 

 

4

 

 

6

 

 

8

 

 

5

 

 

9

 

 

33

 

 

11

 

 

Liepupes pamatskola

 

 

1

 

 

10

 

 

9

 

 

8

 

 

14

 

 

10

 

 

52

 

 

12

 

 

Limbažu novada speciālā pamatskola

 

 

1

 

 

7

 

 

1

 

 

3

 

 

0

 

 

0

 

 

12

 

 

13

 

 

Pāles pamatskola

 

 

0

 

 

5

 

 

7

 

 

5

 

 

5

 

 

7

 

 

29

 

 

14

 

 

Staiceles pamatskola

 

 

2

 

 

9

 

 

10

 

 

7

 

 

4

 

 

10

 

 

42

 

 

15

 

 

Umurgas pamatskola

 

 

1

 

 

14

 

 

12

 

 

16

 

 

7

 

 

14

 

 

64

 

 

16

 

 

Vidrižu pamatskola

 

 

0

 

 

11

 

 

5

 

 

12

 

 

14

 

 

12

 

 

54

 

 

KOPĀ

 

 

29

 

 

208

 

 

214

 

 

201

 

 

183

 

 

263

 

 

1098

 

 

Pamata un vidējai izglītībai plānotais finansējuma apmērs 10’636’723 euro, t.sk:

- Lādezera pamatskolai 462’755 euro,

- Pāles pamatskolai 430’825 euro,

- Umurgas pamatskolai 511’615 euro,

- Vidrižu pamatskolai 438’031 euro,

- Limbažu novada speciālai pamatskolai 864’351 euro,

- Liepupes pamatskolai 507’989 euro,

- Staiceles pamatskolai 426’254 euro,

- Limbažu Valsts ģimnāzijai 1’996’649 euro,

- Limbažu vidusskolai 1’626’853 euro,

- Salacgrīvas vidusskolai 1’453’305 euro,

- Alojas Ausekļa pamatskolai 796’868 euro,

- Savstarpējiem norēķiniem par izglītības iestāžu pakalpojumiem 650’000 euro,

- Pie izglītības pārvaldes rezervētais pašvaldības finansējums pedagogu atalgojumam no 01.09.2026.–31.12.2026. 471’228 euro.

Audzēkņu skaits pamata un vidējās izglītības iestādēs uz 15.12.2025.

Nr. p. k.

Izglītības iestāde

1. klase

2. klase

3. klase

4. klase

5. klase

6. klase

7. klase

8. klase

9. klase

10. klase

11. klase

12. klase

Arodgrupas

kopā

1.

Limbažu Valsts ģimnāzija

59

51

57

87

74

39

66

62

34

68

47

47

-

691

2.

Limbažu vidusskola

42

56

51

54

58

50

48

38

49

42

37

38

-

563

3.

Salacgrīvas vidusskola

28

49

35

33

38

35

34

37

31

14

16

15

-

365

4.

Alojas Ausekļa pamatskola

24

25

24

23

21

16

22

22

13

-

-

-

-

190

5.

Lādezera pamatskola

10

8

8

5

4

8

6

9

9

-

-

-

-

67

6.

Liepupes pamatskola

8

13

10

7

13

5

6

3

8

-

-

-

-

73

7.

Limbažu novada speciālā pamatskola

7

0

6

16

8

6

8

6

9

-

-

-

20

86

8.

Pāles pamatskola

8

10

9

5

6

10

11

11

8

-

-

-

-

78

9.

Staiceles pamatskola

6

5

5

6

11

9

8

7

8

-

-

-

-

65

10.

Umurgas pamatskola

12

10

16

17

7

16

13

5

8

-

-

-

-

104

11.

Vidrižu pamatskola

9

9

7

4

12

13

4

6

8

-

-

-

-

72

KOPĀ

213

236

228

257

252

207

226

206

185

124

100

100

20

2354

Interešu un profesionālas ievirzes izglītībai plānotais finansējuma apmērs 2’154’252 euro, t.sk:

- Pirmsskolas izglītības iestādei "Vilnītis" 786 euro,

- Lādezera pamatskolai 10’879 euro,

- Pāles pamatskolai 8’404 euro,

- Umurgas pamatskolai 18’534 euro,

- Vidrižu pamatskolai 10’324 euro,

- Limbažu novada speciālai pamatskolai 6’719 euro,

- Liepupes pamatskolai 11’033 euro,

- Staiceles pamatskolai 6’927 euro,

- Limbažu Valsts ģimnāzijai 28’660 euro,

- Limbažu vidusskolai 22’990 euro,

- Salacgrīvas vidusskolai 37’543 euro,

- Alojas Ausekļa pamatskolai 21’339 euro,

- Limbažu mūzikas un mākslas skolai 159’302 euro,

- Salacgrīvas mūzikas skolai 75’931 euro,

- Salacgrīvas mākslas skolai 107’343 euro,

- Alojas mūzikas un mākslas skolai 130’105 euro,

- Jāņa Zirņa Staiceles mūzikas un mākslas skolai 118’909 euro,

- Limbažu novada Sporta skolai 647’968 euro,

- Limbažu Bērnu un jauniešu centram 313’800 euro,

- Pie izglītības pārvaldes rezervētais pašvaldības finansējums pedagogu atalgojumam no 01.09.2026.-31.12.2026. 312’091 euro

- Limbažu novada Izglītības pārvaldei, projektiem un interešu izglītības pakalpojumiem 104’665 euro.

Audzēkņu skaits profesionālās ievirzes un interešu izglītības iestādēs uz 15.12.2025.

Izglītības iestāde
Audzēkņu skaits
Alojas Mūzikas un mākslas skola

 

74

 

Jāņa Zirņa Staiceles Mūzikas un mākslas skola

 

38

 

Limbažu Mūzikas un mākslas skola

 

208

 

Limbažu Bērnu un jauniešu centrs

 

483

 

Limbažu novada Sporta skola

 

794

 

Salacgrīvas Mākslas skola

 

153

 

Salacgrīvas Mūzikas skola

 

96

 

KOPĀ

 

1846

 

Izglītojamo pārvadājumu pakalpojumiem plānotais finansējuma apmērs 807’585 euro.

Izglītojamo ēdināšanas pakalpojumiem plānotais finansējuma apmērs 1’527’132 euro.

Izglītības vadībai un pārējiem izglītības pakalpojumiem plānotais finansējuma apmērs 785’917 euro (Limbažu Konsultatīvas bērnu centrs, Izglītības pārvalde un Attīstības nodaļai projektam "Sabiedrības digitālo prasmju attīstība").

Atpūta, kultūra un sports 5’426’673 euro

Atpūtas un sporta pasākumiem 1’346’566 euro, t.sk:

- SIA "Olimpiskais centrs "Limbaži"" deleģēto sporta infrastruktūras uzturēšanas funkciju īstenošanai 722’600 euro;

- SIA "Olimpiskais centrs "Limbaži"" rīkotiem pasākumiem 24’150 euro;

- Sporta un atpūtas kompleksam "Zvejnieku parks" 211’054 euro;

- Biedrību sporta aktivitāšu un projektu atbalstam 159’165 euro (50’000 euro Biedrību ES projektu līdzfinansēšana, 109’165 euro Atbalsts nevalstiskām un reliģiskām organizācijām)

- Projektiem 58’031 euro (Projekts "Pasākumi vietējās sabiedrības veselības veicināšanai un slimību profilaksei");

- Alojas apvienības pārvaldes teritorijas iestāžu sportam 54’219 euro;

- Limbažu apvienības pārvaldes teritorijas iestāžu sportam 117’347 euro.

Atpūta un kultūra 4’080’107 euro, t.sk:

- Muzeji 438’268 euro, t.sk:

o Limbažu muzejs 203’649 euro;

o Bārdu dzimtas memoriālais muzejs "Rumbiņi" 44’720 euro;

o Kultūras izglītības centrs "Melngaiļa sēta" 7’888 euro;

o Pāles novadpētniecības muzejs 41’153 euro;

o Salacgrīvas muzejs 95’951 euro;

o Staiceles Lībiešu muzejs "Pivālind" 44’907 euro.

- Bibliotēkas 883’215 euro, t.sk:

o Limbažu novada Galvenā bibliotēka 481’510 euro;

o Salacgrīvas bibliotēka 219’968 euro;

o Alojas bibliotēka 181’737 euro.

- Kultūras nami un centri 2’197’560 euro, t.sk:

o Limbažu apvienības pārvaldes teritorijas iestādes:

Limbažu kultūras nams 554’495 euro;

Limbažu teātra māja 25’766 euro;

Pāles kultūras nams 71’425 euro;

Pociema kultūras nams 96’163 euro;

Umurgas kultūras nams 81’289 euro;

Viļķenes kultūras nams 78’104 euro;

Skultes kultūras centrs 98’383 euro;

Sporta un kultūras centrs "Vidriži" 137’475 euro;

Limbažu pagasta sabiedriskā centra "Lādes vītoli" pasākumi 8’655 euro;

o Salacgrīvas apvienības pārvaldes teritorijas iestāde:

Salacgrīvas kultūras centrs 566’099 euro;

o Alojas apvienības pārvaldes teritorijas iestādes:

Alojas kultūras nams 101’211 euro;

Staiceles kultūras nams 105’317 euro;

Vilzēnu tautas nams 74’269 euro;

Brīvzemnieku pagasta kopienas centrs 198’909 euro;

- Limbažu novada Kultūras pārvaldes darbības nodrošināšana un rīkotie pasākumi 187’526 euro;

- Biedrību kultūras aktivitāšu un projektu atbalstam 42’474 euro (Atbalsts nevalstiskām un reliģiskām organizācijām);

- Pārējie kultūras izdevumi 17’751 euro (Atalgojums kolektīvu vadītājiem Limbažu Bērnu un jauniešu centram, Limbažu mūzikas un mākslas skolai);

- Sabiedrisko attiecību nodaļa 313’313 euro.

Sociālā aizsardzība 6’199’202 euro, t.sk

- Atbalsts gados veciem cilvēkiem 2’579’434 euro;

- Atbalsts ģimenēm ar bērniem 889’098 euro;

- Atbalsts bezdarba gadījumā 1’630 euro;

- Mājokļu atbalstam 400’000 euro;

- Pārējais citur neklasificēts atbalsts sociāli atstumtām personām 271’870 euro;

- Pārējai citur neklasificētai sociālai aizsardzībai 2’057’170 euro.

Teritoriju un mājokļu apsaimniekošana 8’295’267 euro, t.sk:

- Alojas apvienības pārvaldes teritorijai 2’317’431 euro;

- Salacgrīvas apvienības pārvaldes teritorijai 948’657 euro;

- Limbažu apvienības pārvaldes teritorijai 3’632’770 euro;

- Attīstības un projektu nodaļas darbības nodrošināšanai 314’561 euro;

- Līdzdalības budžetam 240’000 euro;

- Projekti, kurus realizē Attīstības un projektu nodaļa un kuri nav attiecināmi uz konkrētu teritoriju 746’512 euro (138’075 euro Atbalsta pasākumi cilvēkiem ar invaliditāti mājokļa vides pieejamības nodrošināšanai Limbažu novadā, 124’122 euro Infrastruktūras attīstības uzņēmējdarbības atbalstam Limbažu novadā, 56’543 euro Viedo pilsētvides tehnoloģiju uzstādīšana Limbažu novadā, 15000 euro Teritorijas plānojuma 3. redakcijas izstrādei u.c.);

- Finansējums atbalsta programmām 95’336 euro

(12’000 euro Latvijas evaņģēliski luteriskās Baznīcas Skultes draudzei kapu uzturēšanai, 21’336 euro Atbalsts nevalstiskām un reliģiskām organizācijām, 50’000 euro Vēsturisko fasāžu atjaunošanai, 12’000 euro Ozolmuižas pils uzturēšanas nodrošināšanai).

Ekonomiskā darbība 3’716’804 euro, t.sk:

- Pašvaldības aģentūrai "LAUTA" 423’133 euro,

- Limbažu tirgum 39’645 euro,

- Nekustamā īpašuma un teritorijas plānojuma nodaļai 591’865 euro,

- Limbažu novada būvvaldei 192’120 euro,

- Alojas apvienības pārvaldes teritorijai 281’282 euro (kurināmais, transports);

- Salacgrīvas apvienības pārvaldes teritorijai 600’400 euro;

- Limbažu apvienības pārvaldes teritorijai 1’106’278 euro;

- Salacgrīvas apvienības pārvaldes katlumājām 232’826 euro;

- Limbažu apvienības pārvaldes katlumājām 129’405 euro;

- Uzņēmējdarbības attīstība speciālista darbības nodrošināšanai un pasākumu, konkursu rīkošanai 62’170 euro ("Radīts Limbažu novadā", remigrācijas atbalsta pasākums, biznesa ideju konkursi, Limbažu novada uzņēmēju diena u.c.);

- Projektu īstenošanai 54’680 euro (Projekts "Ceļa posma Oltūži - veczemju klintis" pārbūve);

- Piešķirtie finansējumi 3’000 euro (Atbalsts nevalstiskām un reliģiskām organizācijām – lauksaimniecība, mežsaimniecība, zivsaimniecība un medniecība).

Vispārējie valdības dienesti 4’312’159 euro

- Administrācijas izdevumiem 3’408’805 euro;

- Limbažu novada Vēlēšanu komisijai 13’354 euro;

- Kredītu procentiem un apkalpošanas maksai 590’000 euro;

- Līdzekļiem neparedzētiem gadījumiem (Rezerves fonds) 300’000 euro.

Sabiedriskā kārtība un drošība 623’320 euro, t.sk:

- Limbažu novada pašvaldības policijai 561’914 euro;

- Administratīvai komisijai 46’406 euro;

- Finansējums biedrībām 15’000 euro (Atbalsts nevalstiskām organizācijām - ugunsdrošības, ugunsdzēsības, glābšanas un civilās drošības dienesti);

Vides aizsardzība 183’981 euro (DRN)

Veselība 18’225 euro – finansējums Korģenes FV punkta darbībai.

Izdevumi pēc ekonomiskām kategorijām

 

Kods

 

 

Izdevumu veids

 

 

2025. gada izpilde, EUR

 

 

2026. gada plāns, EUR

 

 

Izmaiņas

 

 

 

IZDEVUMI ATBILSTOŠI EKONOMISKAJĀM KATEGORIJĀM

 

 

54 330 554

 

 

49 882 665

 

 

-4 447 889

 

 

1000

 

 

Atlīdzība

 

 

28 714 740

 

 

25 980 646

 

 

-2 734 094

 

 

2000

 

 

Preces un pakalpojumi

 

 

11 810 484

 

 

13 278 677

 

 

1 468 193

 

 

3000

 

 

Subsīdijas un dotācijas

 

 

1 167 376

 

 

1 439 770

 

 

272 394

 

 

4000

 

 

Procentu izdevumi

 

 

848 315

 

 

550 000

 

 

-298 315

 

 

5000

 

 

Pamatkapitāla veidošana

 

 

8 371 305

 

 

4 626 082

 

 

-3 745 223

 

 

6000

 

 

Sociālā rakstura maksājumi un kompensācijas

 

 

2 620 761

 

 

3 140 004

 

 

519 243

 

 

7000

 

 

Uzturēšanas izdevumu transferti, pašu resursu maksājumi, starptautiskā sadarbība

 

 

797 573

 

 

867 486

 

 

69 913

 

 

Pašvaldības aizņēmumi uz 2026. gada sākumu

 

Nr.p.k.

 

 

Mērķis

 

 

Līguma slēgšanas datums

 

 

Aizņēmuma beigu termiņš

 

 

Neatmaksātās pamatsummas atlikums

 

 

1.

 

Kohēzijas fonda projekta Ūdenssaimniecības attīstība Austrumlatvijas upju baseinos

 

19.12.2008

 

 

20.08.2028

 

 

71 040

 

 

2.

 

KPFI projekta (Nr. KPFI-13.3/17) "Siltumnīcefekta gāzu emisiju samazināšana Salacgrīvas novada pašvaldības publisko teritoriju apgaismojuma infrastruktūrā" īstenošanai

 

21.05.2015

 

 

20.05.2035

 

 

28 994

 

 

3.

 

"SIA "Salacgrīvas ūdens" pamatkapitāla palielināšanai, tajā skaitā: 1) ERAF projekta (Nr. 3DP/3.4.1.1.0/13/APIA/CFLA/075/098) "Ūdenssaimniecības infrastruktūras attīstība Salacgrīvas novada Salacgrīvas pagasta Vecsalacas ciemā" īstenošanai

 

21.08.2015

 

 

20.08.2035

 

 

142 428

 

 

4.

 

Salacgrīvas pilsētas Valmieras ielas atjaunošana

 

05.07.2016

 

 

20.06.2036

 

 

95 298

 

 

5.

 

Projekta "Salacgrīvas pilsētas Rīgas ielas pārbūve" īstenošanai

 

11.05.2017

 

 

20.05.2037

 

 

82 248

 

 

6.

 

Projekta "Ainažu pilsētas Jāņa Asara un Valdemāra ielu asfalta seguma atjaunošana" īstenošanai

 

31.08.2017

 

 

20.08.2037

 

 

25 192

 

 

7.

 

Projekta "Dabaszinību kabinetu aprīkojuma iegāde Alojas Ausekļa vidusskolai un Staiceles vidusskolai" īstenošanai

 

08.02.2018

 

 

20.01.2028

 

 

12 303

 

 

8.

 

Prioritārā investīciju projekta "Telpu remonts bibliotēkas un pārvaldes telpām "Sabiedriskajā centrā" Puikulē, Brīvzemnieku pagastā, Alojas novadā" īstenošanai

 

05.04.2018

 

 

20.03.2028

 

 

5 589

 

 

9.

 

ERAF projekta Nr. 5.6.2.0/17/I/019 "Degradētās teritorijas revitalizācija Limbažu pagastā, uzlabojot pieejamību" īstenošanai

 

05.04.2018

 

 

20.03.2028

 

 

5 814

 

 

10.

 

Investīciju projekta "Zaļie dzelzceļi - bijušo dzelzceļa līniju pielāgošana videi draudzīgā tūrisma maršrutā" īstenošanai

 

26.04.2018

 

 

20.04.2028

 

 

11 399

 

 

11.

 

Ceļu un to kompleksa investīciju projekta "Ielu apgaismojuma izbūve Salacgrīvas novadā" īstenošanai

 

23.05.2018

 

 

20.05.2038

 

 

39 100

 

 

12.

 

Investīciju projektu īstenošanai

 

21.06.2018

 

 

20.03.2029

 

 

20 558

 

 

13.

 

Investīciju projektu īstenošanai

 

21.06.2018

 

 

20.06.2034

 

 

1 006 428

 

 

14.

 

Investīciju projektu īstenošanai

 

28.06.2018

 

 

20.07.2038

 

 

1 055 365

 

 

15.

 

EJZF projekta (Nr.17-09-FL05-F043.0203-000001) "Kultūras mantojuma saglabāšana Zvejnieku parkā" īstenošanai

 

02.07.2018

 

 

20.06.2038

 

 

35 000

 

 

16.

 

Prioritārā investīciju projekta "Pašvaldības līdzfinansējuma nodrošināšana Valsts reģionālā autoceļa P15 Ainaži-Matīši no 27.549 līdz 29.919 km un tilta pār Salacu rekonstrukcija, 3. un 4. kārta" īstenošanai

 

03.07.2018

 

 

22.06.2048

 

 

67 410

 

 

17.

 

Projekta "Tilta rekonstrukcija pār Donaviņas upi, Jūras ielā, Limbažos, Limbažu novadā"

 

17.07.2018

 

 

20.07.2033

 

 

129 921

 

 

18.

 

Projekta "Limbažu novada pašvaldības autoceļu sāngrāvju rakšanas, nomales apaugumu noņemšanas, seguma atjaunošanas, autoceļu remonta un pārbūves un kanalizācijas aku remonta darbi" īstenošanai

 

26.07.2018

 

 

20.07.2033

 

 

284 828

 

 

19.

 

ELFA projekta (Nr.18-09-A00702-000023) "Limbažu novada pašvaldības grants ceļu pārbūve Skultes un Umurgas pagastos" īstenošanai

 

30.07.2018

 

 

20.07.2028

 

 

18 601

 

 

20.

 

Prioritārā investīciju projekta "Ēkas Burtnieku ielā 2, Limbažos, pārbūve uzņēmējdarbības un sociālās uzņēmējdarbības atbalsta centra vajadzībām un pamatu nostiprināšana, hidroizolācija un drenāžas ierīkošana ēkai Burtnieku ielā 4, Limbažos, Limbažu novadā" īstenošanai

 

30.07.2018

 

 

20.07.2028

 

 

76 395

 

 

21.

 

Projekta "Limbažu novada pašvaldības izglītības iestāžu remonts" īstenošanai

 

30.04.2018

 

 

20.07.2033

 

 

221 185

 

 

22.

 

Projekta "Salacgrīvas pilsētas ielu seguma atjaunošana" īstenošanai

 

31.07.2018

 

 

20.07.2038

 

 

67 575

 

 

23.

 

Salacgrīvas novada ceļu un to kompleksa investīciju projektu īstenošanai

 

21.08.2018

 

 

20.08.2038

 

 

114 597

 

 

24.

 

Prioritāro investīciju projektu " Puikules muižas torņa un jumta konstrukcijas remonts" un " Kārļa Zāles pieminekļa pārvietošana, uzstādīšana un pieminekļa laukuma labiekārtošana" īstenošanai

 

27.08.2018

 

 

22.08.2033

 

 

35 681

 

 

25.

 

Izglītības iestādes jumta pārbūve Salacgrīvas novada Liepupes pagastā "Veiksmes"

 

05.09.2018

 

 

20.08.2038

 

 

75 990

 

 

26.

 

SIA Salacgrīvas ūdens pamatkapitāla palielināšanai pašvaldības līdzfinansējuma nodrošināšanai KF projekta (Nr. 5.3.1.0/17/001) "Ūdenssaimniecības infrastruktūras attīstība Salacgrīvas pilsētā, 3.kārta" īstenošanai

 

25.09.2018

 

 

20.09.2038

 

 

194 667

 

 

27.

 

ERAF projekta (Nr. 3.3.1.0/17/I/035) "Uzņēmējdarbības attīstībai nepieciešamās infrastruktūras attīstība Staiceles pilsētā un pagastā"(Audēju ielas (945 m garā posmā no valsts reģionālā autoceļa P15 Ainaži-Matīši) pārbūve) īstenošanai

 

05.10.2018

 

 

20.12.2040

 

 

50 580

 

 

28.

 

Eiropas Savienības fondu ierobežotās projektu iesniegumu atlases projekta "Degradētās teritorijas revitalizācija Limbažu pilsētas ZA daļā, izbūvējot ražošanas telpas" priekšfinansēšanai

 

05.10.2018

 

 

20.09.2028

 

 

70 444

 

 

29.

 

Ceļu un to kompleksa investīciju projekta "Ielu apgaismojuma izbūve Salacgrīvas novadā" īstenošanai

 

12.11.2018

 

 

20.10.2033

 

 

13 280

 

 

30.

 

ELFLA projekta (Nr. 18-09-A00702-000060) "Alojas novada grants ceļu pārbūve" īstenošanai

 

12.11.2018

 

 

20.12.2035

 

 

46 640

 

 

31.

 

ELFLA projekta (Nr. 18-09-AL20-A019.2103-000002) "Tirdzniecības vietas izveidošana Alojā" īstenošanai

 

12.11.2018

 

 

20.10.2033

 

 

6 400

 

 

32.

 

Projekta "Valsts reģionālā autoceļa P15 Ainaži-Matīši no 27.549 līdz 29.919 km un tilta pār Salacu rekonstrukcija, 3. un 4. kārta" īstenošanai

 

12.11.2018

 

 

20.10.2048

 

 

174 800

 

 

33.

 

Eiropas Savienības fondu ierobežotās projektu iesniegumu atlases projekta "Mehanizācijas ielas Limbažu pilsētā pārbūves būvdarbi, būvuzraudzība, autoruzraudzība" priekšfinansēšanai

 

16.11.2018

 

 

20.11.2028

 

 

57 900

 

 

34.

 

Interreg Baltijas jūras reģiona transnacionālās sadarbības programmas projekta (Nr. R014) "Ūdens emisijas un to samazināšana ciemu kopienās - Baltijas Jūras Reģionu piekrastes ciemi kā pilotteritorijas" investīciju daļas īstenošanai

 

19.12.2018

 

 

20.12.2030

 

 

8 060

 

 

35.

 

Projekta "Pašvaldības autoceļa "Lauciņi-Kubulnieki" Umurgas pagastā, Limbažu novadā, posmā no 1.15 līdz 2.80 km pārbūve" īstenošanai

 

20.12.2018

 

 

20.12.2028

 

 

30 636

 

 

36.

 

ERAF projekta (Nr. 3.3.1.0/17/I/013) "Uzņēmējdarbībai nozīmīgas infrastruktūras attīstība Salacgrīvas novada Salacgrīvas pagasta Svētciemā" īstenošanai, A2/1/19/87, P-40/2019

 

03.04.2019

 

 

20.03.2029

 

 

16 211

 

 

37.

 

ELFLA projekta (Nr. 18-09-A00702-000041) "Salacgrīvas novada grants ceļu pārbūve" īstenošanai

 

15.04.2019

 

 

21.03.2039

 

 

91 637

 

 

38.

 

ERAF projekta "Energoefektivitātes paaugstināšana Salacgrīvas novada domes ēkā" īstenošanai

 

15.05.2019

 

 

20.04.2039

 

 

72 198

 

 

39.

 

ERAF projekta "Uzņēmējdarbībai nozīmīgas infrastruktūras attīstība Salacgrīvas pilsētā" īstenošanai

 

15.05.2019

 

 

20.04.2039

 

 

288 792

 

 

40.

 

SIA Salacgrīvas ūdens pamatkapitāla palielināšanai KF projekta "Ūdenssaimniecības infrastruktūras attīstība Salacgrīvas pilsētā 3. kārta" īstenošanai

 

15.05.2019

 

 

20.04.2039

 

 

64 854

 

 

41.

 

Projekta "Salacgrīvas pilsētas Meldru un Lašu ielas seguma atjaunošana" īstenošanai

 

22.05.2019

 

 

20.05.2039

 

 

62 100

 

 

42.

 

Līdzfinansējuma nodrošināšanai Salacgrīvas ostas pārvaldei projekta "Uzlabota jahtu ostu infrastruktūra un ostu tīkla attīstība Igaunijā un Latvijā īstenošanai

 

22.05.2019

 

 

20.05.2039

 

 

184 140

 

 

43.

 

Projekta "Alojas Ausekļa vidusskolas Lielās skolas ēkas pārbūve" ārkārtas situācijas sakārtošanai un skolas funkcionalitātes nodrošināšanai

 

25.07.2019

 

 

20.07.2049

 

 

1 059 643

 

 

44.

 

Projekta "Limbažu novada ģimnāzijas lifta izbūves būvdarbiem, būvuzraudzībai un autoruzraudzībai par lifta izbūves darbiem Rīgas ielā 30, Limbažos" īstenošanai

 

26.07.2019

 

 

20.07.2029

 

 

60 945

 

 

45.

 

ERAF projekta (Nr. 8.1.2.0/17/I/018) "Limbažu novada ģimnāzijas mācību vides uzlabošana" īstenošanai

 

04.09.2019

 

 

20.08.2029

 

 

110 273

 

 

46.

 

ERAF projekta (Nr. 3.3.1.0/19/I/002) "Limbažu pilsētas A teritorijas labiekārtošana uzņēmējdarbības attīstībai" īstenošanai

 

21.10.2019

 

 

22.10.2029

 

 

158 080

 

 

47.

 

ELFLA projekta (Nr. 19-09-A00702-000009) "Limbažu novada pašvaldības grants ceļu pārbūve Katvaru un Limbažu pagastos" īstenošanai

 

21.10.2019

 

 

22.10.2029

 

 

39 520

 

 

48.

 

ERAF projekta (Nr. 4.2.2.0/17/I/079) "Pašvaldības administratīvās ēkas energoefektivitātes paaugstināšana" īstenošanai

 

05.11.2019

 

 

22.10.2029

 

 

148 816

 

 

49.

 

EJZF projekta (Nr. 18-09-FL05-F043.0202-000006) "Multifunkcionālais Skultes centrs" īstenošanai

 

03.12.2019

 

 

20.11.2029

 

 

24 464

 

 

50.

 

ELFLA projekta (Nr. 19-09-A00702-000046) "Grants ceļa Silnieki-Jaunpuriņi pārbūve" īstenošanai

 

05.12.2019

 

 

20.11.2039

 

 

3 213

 

 

51.

 

ERAF projekta "Pašvaldības administratīvās ēkas energoefektivitātes paaugstināšana" īstenošanai

 

02.04.2020

 

 

20.03.2030

 

 

23 698

 

 

52.

 

ERAF projekta (Nr. 3.3.1.0/19/I/002) "Limbažu pilsētas A teritorijas labiekārtošana uzņēmējdarbības attīstībai" īstenošanai

 

02.04.2020

 

 

20.03.2030

 

 

38 675

 

 

53.

 

Projektam "Salacgrīvas novada Jennu ceļa pārbūve"

 

08.05.2020

 

 

23.04.2030

 

 

34 272

 

 

54.

 

ERAF projekta (Nr. 5.5.1.0/17/I/006) "Vidzemes piekrastes kultūras un dabas mantojuma iekļaušana tūrisma pakalpojumu izveidē un attīstībā – "Saviļņojošā Vidzeme" īstenošanai"

 

30.06.2020

 

 

20.06.2040

 

 

86 326

 

 

55.

 

JZF projekta "Klimatu pārmaiņu mazināšana Salacgrīvas novada ielu apgaismojuma infrastruktūrā" īstenošanai

 

01.07.2020

 

 

20.06.2030

 

 

14 796

 

 

56.

 

ERAF projekta (Nr. 5.6.2.0/19/I/005) "Degradētās teritorijas revitalizācija Limbažu pilsētas A daļā, izbūvējot ražošanas telpas" īstenošanai

 

02.07.2020

 

 

20.06.2030

 

 

316 286

 

 

57.

 

Investīciju projektu īstenošanai

 

28.07.2020

 

 

20.11.2041

 

 

5 287 200

 

 

58.

 

Investīciju projektu īstenošanai

 

28.07.2020

 

 

22.05.2034

 

 

343 696

 

 

59.

 

Investīciju projektu īstenošanai

 

28.07.2020

 

 

20.11.2035

 

 

191 420

 

 

60.

 

Investīciju projektu īstenošanai

 

28.07.2020

 

 

20.10.2028

 

 

43 348

 

 

61.

 

Projekta "Gājēju celiņa izbūve Lādezerā gar autoceļu V129" īstenošanai

 

13.08.2020

 

 

22.07.2030

 

 

70 319

 

 

62.

 

Projektam "Gājēju ietves, stāvlaukumu, ielas apgaismojuma un pieturas paviljona rekonstrukcija pie Liepupes pamatskolas" īstenošanai

 

13.08.2020

 

 

22.07.2030

 

 

74 180

 

 

63.

 

EJZF projekta (Nr. 20-09-FL05-F043.0203-000001) "Vecās bākas placis" īstenošanai

 

09.09.2020

 

 

20.08.2030

 

 

18 905

 

 

64.

 

Projektam "Bocmaņu laukuma, Krīperu un Kalna ielas pārbūve, Salacgrīvā, Salacgrīvas novada"

 

01.10.2020

 

 

20.09.2030

 

 

109 003

 

 

65.

 

Projekta "Telpu grupas lietošanas mērķa maiņa ar pārbūvi un teritorijas labiekārtojumu PII "Auseklītis" pirmsskolas izglītības grupām Puikulē" īstenošanai

 

07.10.2020

 

 

20.09.2045

 

 

120 001

 

 

66.

 

Projekta "Ievu ielas pārbūve posmā no Jaunatnes līdz Jūras ielai Limbažos, Limbažu novadā" īstenošanai

 

12.10.2020

 

 

20.09.2030

 

 

233 759

 

 

67.

 

ERAF projekta (Nr. 8.1.2.0/17/I/018) "Limbažu novada ģimnāzijas mācību vides uzlabošana" īstenošanai

 

12.10.2020

 

 

20.09.2030

 

 

220 495

 

 

68.

 

Projekta "Asfalta seguma atjaunošana Baznīcas ielas un Jūras ielas posmos Alojā" īstenošanai

 

15.10.2020

 

 

20.09.2045

 

 

73 944

 

 

69.

 

ERAF projekta "Sabiedrībā balstītu sociālo pakalpojumu izveide Alojas novadā" īstenošanai

 

11.12.2020

 

 

20.11.2035

 

 

33 296

 

 

70.

 

Projekta "Ietves pārbūve Valdemāra ielā Ainažos, Salacgrīvas novadā" īstenošanai

 

28.04.2021

 

 

21.04.2031

 

 

42 636

 

 

71.

 

Investīciju projektu īstenošanai

 

06.05.2021

 

 

20.09.2046

 

 

1 472 670

 

 

72.

 

ERAF projekta (Nr. 9,3,1,1/19/I/020) "Pakalpojumu infrastruktūras attīstība deinstitucionalizācijas plāna īstenošanai Limbažu novadā" īstenošanai

 

21.06.2021

 

 

20.06.2031

 

 

86 960

 

 

73.

 

Projekta "Limbažu pilsētas izglītības iestāžu sporta bāzes atjaunošana" īstenošanai

 

21.06.2021

 

 

20.06.2036

 

 

1 021 692

 

 

74.

 

Projekta "Kanalizācijas pieslēgumu nodrošināšana mājsaimniecībām Salacgrīvas novadā" īstenošanai

 

22.06.2021

 

 

20.06.2031

 

 

6 138

 

 

75.

 

Projekta "Autostāvlaukuma un gājēju celiņu izbūve Salacgrīvā" īstenošanai

 

22.06.2021

 

 

20.06.2031

 

 

40 764

 

 

76.

 

Investīciju projektu īstenošanai

 

28.06.2021

 

 

20.08.2037

 

 

826 681

 

 

77.

 

Prioritārā investīciju projekta "Limbažu pilsētas sporta halles laukuma seguma pārbūve un basketbola grozu konstrukcijas nomaiņa" īstenošanai

 

05.07.2021

 

 

20.06.2031

 

 

95 348

 

 

78.

 

Prioritārā investīciju projekta "Vilzēnu tautas nama pārbūve" īstenošanai

 

15.07.2021

 

 

20.06.2046

 

 

100 122

 

 

79.

 

Projekta "Skolēniem un satiksmei drošas infrastruktūras izveide Alojas Ausekļa VSK pieguļošajā teritorijā-Skolas ielā, līdz Kluba ielai, Ausekļa ielā, līdz Kalēju ielai Alojā, Alojas novadā" īstenošanai

 

15.07.2021

 

 

20.06.2046

 

 

160 075

 

 

80.

 

Zvejnieku parka stadiona otrās kārtas pārbūve

 

21.07.2021

 

 

22.07.2041

 

 

27 322

 

 

81.

 

ERAF projekta (Nr. 9.3.1.1/19/I/021) "Sabiedrībā balstītu sociālo pakalpojumu izveide Alojas novadā" īstenošanai

 

20.08.2021

 

 

20.08.2046

 

 

131 910

 

 

82.

 

Projekta "Krasta ielas pārbūve posmā no Tirgus ielas līdz Krasta ielai 38, Salacgrīvā, Salacgrīvas novadā" īstenošanai

 

26.08.2021

 

 

20.08.2041

 

 

275 613

 

 

83.

 

Projekta "Sila ielas pārbūve Salacgrīvā, Salacgrīvas novadā" īstenošanai

 

26.08.2021

 

 

20.08.2041

 

 

471 933

 

 

84.

 

Projekta "Gājēju un velosipēdu celiņa izveide gar autoceļu A1 no Svētciema Rīgas virzienā līdz esošajai šosejas paralēlajai brauktuvei" īstenošanai

 

06.10.2021

 

 

22.09.2031

 

 

42 274

 

 

85.

 

Investīciju projekta "Umurgas pamatskolas sporta zāles 2. kārtas būvdarbi" īstenošanai

 

06.10.2021

 

 

22.09.2036

 

 

368 298

 

 

86.

 

ERAF projekta (Nr. 4.2.2.0/20/I/020) "Sporta viesnīcas ēkas energoefektivitātes paaugstināšana" īstenošanai

 

29.10.2021

 

 

20.10.2031

 

 

106 192

 

 

87.

 

ERAF projekta (Nr. 5.6.2.0/19/I/005) "Degradētās teritorijas revitalizācija Limbažu pilsētas A daļā, izbūvējot ražošanas telpas" īstenošanai

 

04.03.2022

 

 

20.02.2037

 

 

172 119

 

 

88.

 

ERAF projekta (Nr. 5.6.2.0/19/I/005) "Degradētās teritorijas revitalizācija Limbažu pilsētas A daļā, izbūvējot ražošanas telpas" īstenošanai

 

04.03.2022

 

 

20.02.2037

 

 

105 504

 

 

89.

 

Projekta "Pašvaldības autoceļa "Rūpes - Lauči" pārbūve īstenošanai

 

23.03.2022

 

 

22.03.2032

 

 

11 256

 

 

90.

 

ERAF projekta (Nr. 4.2.2.0/21/A/042) "Pansionāta ēkas Umurgā energoefektivitātes paaugstināšana" īstenošanai

 

03.02.2022

 

 

20.09.2032

 

 

35 429

 

 

91.

 

Projekta "Sila ielas pārbūve Salacgrīvā" investīciju īstenošanai

 

18.10.2022

 

 

21.09.2037

 

 

48 338

 

 

92.

 

EJZF projekts (Nr. 22-09-FL05-F043.0206-000001) "Skolas ielas pārbūve Salacgrīvā"

 

03.05.2023

 

 

20.04.2033

 

 

13 391

 

 

93.

 

ERAF projekts (Nr. 4.2.2.0/21/A/042) "Pansionāta ēkas Umurgā energoefektivitātes paaugstināšana"

 

03.05.2023

 

 

20.04.2033

 

 

144 381

 

 

94.

 

ERAF projekts (Nr. 4.2.2.0/21/A/064) "Energoefektivitātes paaugstināšanas pasākumu īstenošana pašvaldības ēkā Lielā ielā 7, Staicelē, Limbažu novadā"

 

03.05.2023

 

 

20.04.2033

 

 

206 050

 

 

95.

 

2023. gada prioritārā investīciju projekta "Pansionāta ēkas telpu interjera risinājumi/ kosmētiskais remonts U. Sproģa ielā 9, Umurgas pagastā, Limbažu novadā" investīciju īstenošanai

 

03.08.2023

 

 

20.07.2033

 

 

189 837

 

 

96.

 

Prioritārais investīciju projekts "Apkures katlu piegāde un uzstādīšana Liepu ielā 8, Pociemā, Katvaru pagastā un Skolas ielā 6A, Vidrižos, Vidrižu pagastā, Limbažu novadā"

 

07.09.2023

 

 

22.08.2033

 

 

128 711

 

 

97.

 

Pasažieru mikroautobusu iegāde skolēnu pārvadājumiem Limbažu novadā

 

10.06.2024

 

 

21.05.2029

 

 

80 135

 

 

98.

 

AF projekts (Nr. 3.1.2.1.i.0/1/22/I/CFLA/005) "Vides pieejamības nodrošināšana Vecās Sārmes ielā 10, Limbažos"

 

05.07.2024

 

 

20.06.2034

 

 

59 002

 

 

99.

 

EKII projekts (Nr. EKII-7/9) "Siltumnīcefekta gāzu emisiju samazināšana Limbažu novada pašvaldības publisko teritoriju apgaismojuma infrastruktūrā"

 

05.07.2024

 

 

20.06.2034

 

 

72 258

 

 

100.

 

AF projekts (Nr.3.1.2.1.i.0/1/22/I/CFLA/005) "Vides pieejamības nodrošināšana Vecās Sārmes ielā 10, Limbažos"

 

06.09.2024

 

 

21.08.2034

 

 

37 186

 

 

101.

 

Projekts "Operatīvie transportlīdzekļi Limbažu novada pašvaldības policijai"

 

10.09.2024

 

 

20.08.2029

 

 

130 652

 

 

102.

 

EJZAF projekts (Nr. 24-09-UL04- U31421.102-000002) "Ceļš, kas ved uz jūru"

 

30.10.2024

 

 

20.10.2034

 

 

81 250

 

 

103.

 

ERAF projekts (Nr. 5.1.1.1/1/24/I/001) "Uzņēmējdarbības vides attīstība Limbažu novadā"

 

23.01.2025

 

 

22.01.2035

 

 

587 620

 

 

104.

 

ERAF projekts (Nr. 5.1.1.1/2/24/A/012) "Infrastruktūras attīstība uzņēmējdarbības atbalstam Limbažu novadā".

 

26.02.2025

 

 

20.02.2035

 

 

350 555

 

 

105.

 

AF projekta (Nr. 3.1.1.5.i.0/1/24/I/CFLA/001) "Alojas Ausekļa vidusskolas infrastruktūras pilnveide un aprīkošana" īstenošanai.

 

29.04.2025

 

 

20.04.2035

 

 

71 139

 

 

106.

 

EJZAF projekta (Nr. 24-09-UL04-U31421.102-000003) "Ceļa posma Oltūži - Veczemju klintis pārbūve" īstenošanai.

 

16.07.2025

 

 

20.06.2035

 

 

76 412

 

 

107.

 

EJZAF projekta (Nr. 24-09-UL04-U31421.102-000004) "Ceļa posma Tūja – Ežurgas pārbūve" īstenošanai.

 

24.07.2025

 

 

20.07.2035

 

 

90 000

 

 

108.

 

Prioritārā investīciju projekta "Apkures katlu piegāde un uzstādīšana Parka ielā 12, Ainažos, Limbažu novadā" investīciju īstenošanai.

 

03.09.2025

 

 

22.08.2033

 

 

57 608

 

 

109.

 

Prioritārais investīciju projekts "Apkures katla piegāde un uzstādīšana Pāles kultūras namā un granulu tvertnes uzstādīšana Dārza ielā 1, Viļķenē, Limbažu novadā"

 

29.09.2025

 

 

20.09.2033

 

 

42 895

 

 

110.

 

Prioritārais investīciju projekts "Sporta dienesta viesnīcas iekštelpu pārbūve Sporta ielā, Limbažos"

 

31.10.2025

 

 

22.10.2035

 

 

43 956

 

 

Kopā

 

 

22 213 158

 

Pašvaldības galvojumi uz 2026. gada sākumu

 

Nr.p.k.

 

 

Aizdevējs

 

 

Mērķis

 

 

Aizņēmējs

 

 

Līguma slēgšanas datums

 

 

Līguma beigu termiņš

 

 

Parāds uz pārskata perioda sākumu

 

 

1.

 

 

Valsts kase

 

SIA "Salacgrīvas ūdens" notekūdeņu apsaimniekošanas investīciju projekta realizācijai, kas saistīts ar komunālo pakalpojumu nodrošinājumu

 

SIA "Salacgrīvas ūdens"

 

 

05.08.2019

 

 

20.07.2039

 

 

191 070

 

 

2.

 

 

Valsts kase

 

Jauna apkures katla iegāde un esošās katlu mājas - Skolas ielā 6A, Alojā, Alojas novadā rekonstrukcija.

 

SIA "Limbažu siltums"

 

 

10.06.2020

 

 

20.05.2040

 

 

489 723

 

 

3.

 

 

Valsts kase

 

Alojas pilsētas centralizētas siltumapgādes pārvades sistēmas rekonstrukcija un jaunu posmu izbūve.

 

SIA "Limbažu siltums"

 

 

09.12.2020

 

 

21.11.2050

 

 

739 413

 

 

4.

 

 

Valsts kase

 

Projekta "Katlu tehnoloģisko iekārtu pārbūve Cēsu 31 KM" īstenošanai.

 

SIA "Limbažu siltums"

 

 

14.05.2021

 

 

20.04.2029

 

 

822 319

 

 

5.

 

 

Valsts kase

 

Alojas pilsētas centralizētās siltumapgādes pārvades sistēmas rekonstrukcija un jaunu posmu izbūve(nepieciešamo papildus darbu – jaunas siltumtrases posma izbūve uz adresi Rīgas iela 22, Alojā).

 

SIA "Limbažu siltums"

 

 

02.06.2021

 

 

22.05.2051

 

 

65 394

 

 

6.

 

 

Valsts kase

 

Mikro filtrācijas iekārtas uzstādīšana un niedru lauku rekonstrukcija Salacgrīvas pilsētas NAI.

 

SIA "Salacgrīvas ūdens"

 

 

03.06.2021

 

 

20.05.2041

 

 

117 534

 

 

7.

 

 

Valsts kase

 

Projekta "Ūdensapgādes un kanalizācijas tīklu izbūve Meža ielā no Mehanizācijas ielas līdz Meliorācijas ielai, Limbažos" īstenošanai.

 

SIA "Limbažu siltums"

 

 

14.05.2021

 

 

23.04.2041

 

 

133 624

 

 

6.

 

 

Valsts kase

 

Salacgrīvas notekūdeņu attīrīšanas iekārtu pārbūve 1.kārta

 

SIA "Salacgrīvas ūdens"

 

 

10.05.2025

 

 

20.04.2045

 

 

400 826

 

 

Kopā

 

 

2 959 903

 

Limbažu novada pašvaldības domes priekšsēdētāja S. Upmale
14.02.2026